lemon-mirror:
Home >> Chevrolet >> 2011 >> Colorado 2WD L5-3.7L >> Repair and Diagnosis >> Powertrain Management >> Computers and Control Systems >> Knock Sensor >> Service and Repair

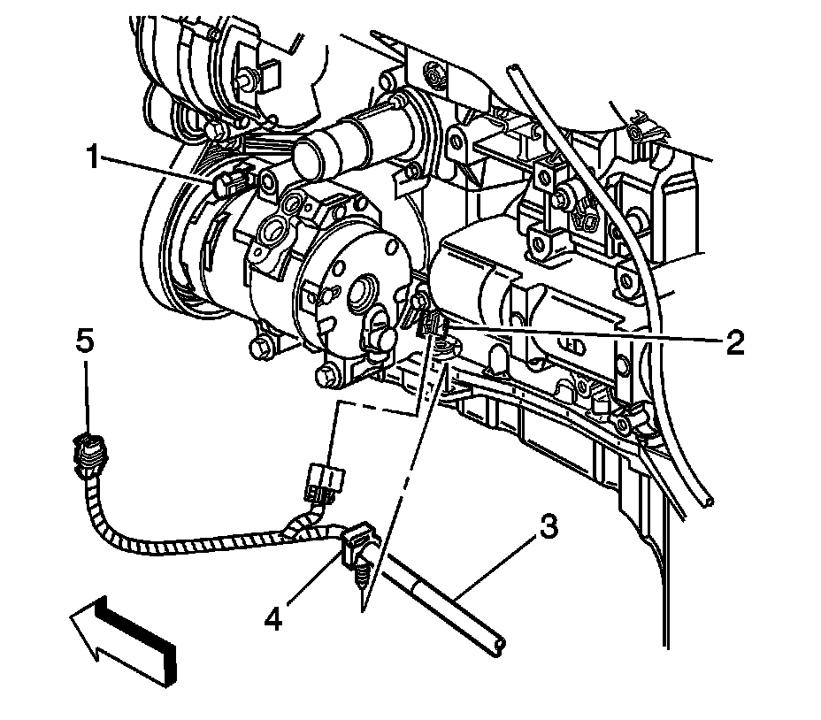
Knock Sensor: Service and Repair




Knock Sensor 1 Replacement

Removal Procedure

1. Raise and support the vehicle. Refer to Lifting and Jacking the Vehicle (Service and Repair).




2. Disconnect the engine wiring harness electrical connector from the KS (2).
3. Remove the KS retaining bolt.
4. Remove the KS (2) from the engine block.

Installation Procedure





Caution: Refer to Fastener Caution (Fastener Caution).

1. Install the KS (2) and the retaining bolt to the engine block, positioning the electrical terminals down.

Tighten the KS bolt to 25 Nm (18 lb ft).

2. Connect the engine wiring harness electrical connector to the KS (2).
3. Lower the vehicle.