lemon-mirror:
Home >> Chevrolet >> 2011 >> Colorado 2WD L4-2.9L >> Repair and Diagnosis >> Diagrams >> Exploded Views >> Manual Transmission/Transaxle

Manual Transmission/Transaxle




Disassembled Views

Transmission Cases




1 - Input Shaft Seal
2 - Transmission Front Case
6 - Rear Bushing
7 - Transmission Intermediate Case
10 - 4WD Extension Housing
12 - RWD Extension Housing
20 - RWD Output Shaft Seal
21 - 4WD Output Shaft Seal
23 - Extension Housing Stud
24 - Extension Housing Bolt
24 - Extension Housing Bolt
25 - Oil Drain Plug
26 - Oil Drain Plug Gasket
27 - Oil Fill Plug
28 - Oil Fill Plug Gasket
30 - Front Bearing Retainer
31 - Front Bearing Retainer Bolt
35 - Rear Bearing Retainer
36 - Rear Bearing Retainer Bolt
40 - Oil Baffle Bolt to Shift Shaft
41 - Oil Baffle Bolt to Intermediate Case
42 - Oil Baffle
43 - Oil Receiver
44 - Oil Trough Bolt, RWD Only
45 - Oil Trough, RWD Only
50 - Clutch Housing
51 - Clutch Housing Bolt
52 - Clutch Housing Bolt with Sealer
63 - Shift Shaft Bushing Large Plug
64 - Shift Shaft Bushing Small Plug
65 - Shift Rail Plug
70 - Intermediate Case Rear Location Pin
71 - Intermediate Case Front Location Pin
72 - Case Location Pin
80 - Chip Collector Magnet
91 - Reverse Control Lever Restrictor
92 - Reverse Control Lever Restrictor Pin
93 - Reverse Control Lever Restrictor Pin Plug
295 - Front Case Shift Shaft Bushing
296 - Intermediate Case Shift Shaft Bushing
297 - Extension Housing Shift Shaft Bushing
300 - Vehicle Speed Sensor (VSS), RWD Only
301 - VSS O-Ring Seal, RWD Only
310 - Backup Lamp Switch
312 - Bracket Bolt
313 - Wiring Harness Bracket
315 - Extension Lower Bracket
316 - Extension Upper Bracket
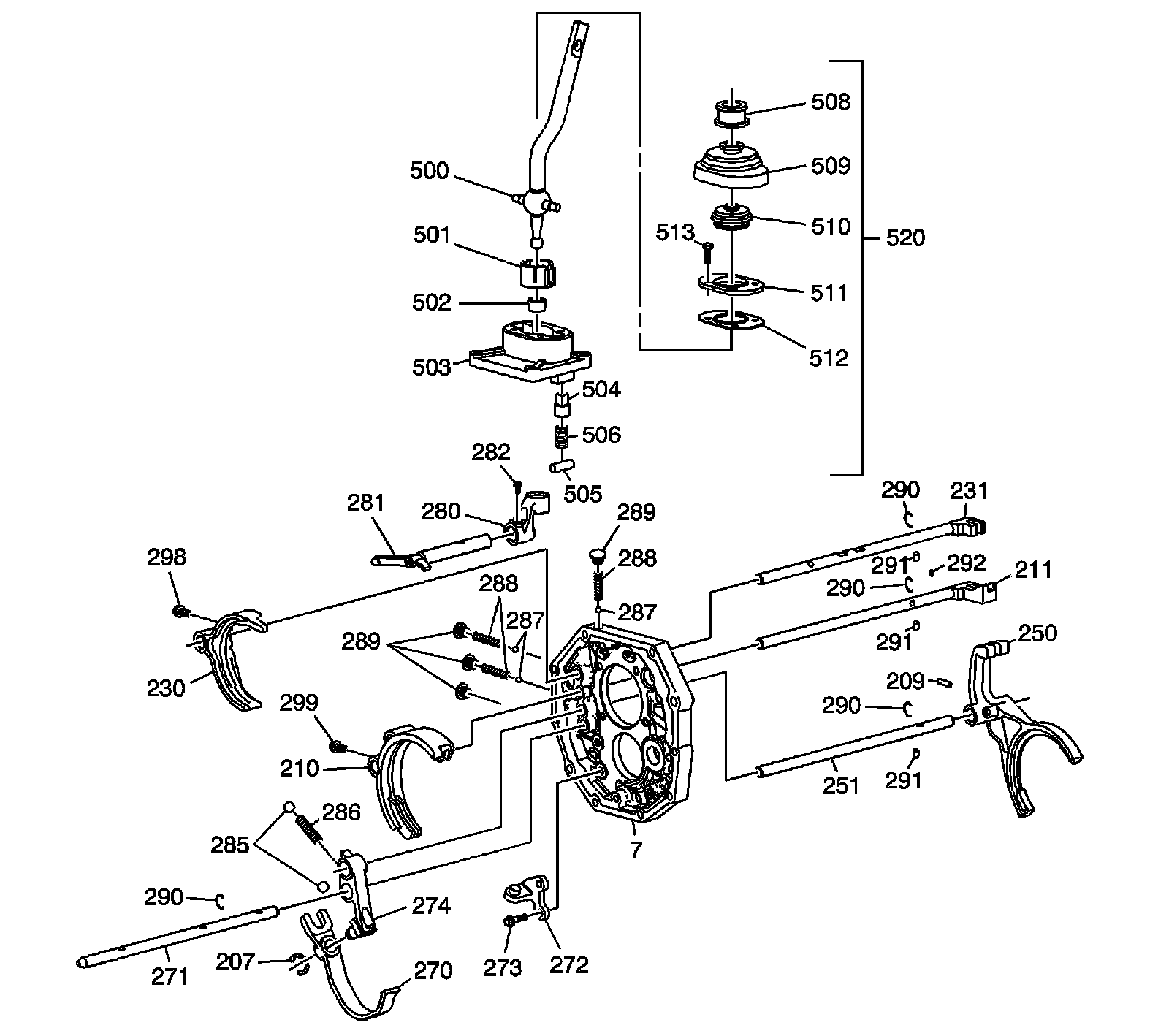
520 - Shift Control Lever Assembly
521 - Control Lever Housing Bolt
522 - Shift Control Housing Gasket
523 - Shift Control Housing Location Pin

Input Shaft and Output Shaft Components




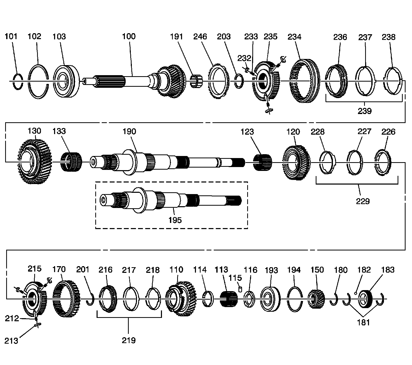
100 - Input Shaft
101 - Input Shaft Bearing Retaining Ring
102 - Input Shaft Bearing Outer Retaining Ring
103 - Input Shaft Bearing
110 - 1st Gear
113 - 1st Gear Bearing
114 - 1st Gear Bearing Spacer
115 - 1st Gear Thrust Washer Lock Pin
116 - 1st Gear Thrust Washer
120 - 2nd Gear
123 - 2nd Gear Bearing
130 - 3rd Gear
133 - 3rd Gear Bearing
150 - 5th Gear
170 - Reverse Gear
180 - 5th Gear Retaining Ring
181 - Speed Sensor Reluctor Wheel Retaining Ring, RWD Only
182 - Speed Sensor Reluctor Wheel Locating Ball, RWD Only
183 - Speed Sensor Reluctor Wheel, RWD Only
190 - RWD Output Shaft
191 - Output Shaft Front Support Bearing
193 - Output Shaft Rear Bearing
194 - Output Shaft Rear Bearing Outer Retaining Ring
195 - 4WD Output Shaft
201 - 1st/2nd Gear Synchronizer Hub Retaining Ring
203 - 3rd/4th Gear Synchronizer Hub Retaining Ring
212 - 1st/2nd Gear Synchronizer Spring
213 - 1st/2nd Gear Synchronizer Insert
215 - 1st/2nd Gear Synchronizer Hub
216 - 1st Gear Outer Blocking Ring
217 - 1st Gear Internal Blocking Ring
218 - 1st Gear Inner Blocking Ring
219 - 1st Gear Blocking Ring Assembly
226 - 2nd Gear Outer Blocking Ring
227 - 2nd Gear Internal Blocking Ring
228 - 2nd Gear Inner Blocking Ring
229 - 2nd Gear Blocking Ring Assembly
232 - 3rd/4th Gear Synchronizer Insert
233 - 3rd/4th Gear Synchronizer Spring
234 - 3rd/4th Gear Synchronizer Sleeve
235 - 3rd/4th Gear Synchronizer Hub
236 - 3rd Gear Outer Blocking Ring
237 - 3rd Gear Internal Blocking Ring
238 - 3rd Gear Inner Blocking Ring
239 - 3rd Gear Blocking Ring Assembly
246 - 4th Gear Blocking Ring

Countershaft and Reverse Idler Shaft Components




175 - Reverse Idler Gear
177 - Reverse Idler Gear Shaft
247 - 5th Gear Synchronizer Insert
248 - 5th Gear Synchronizer Spring
249 - 5th Gear/Reverse Synchronizer Spring
254 - 5th/Reverse Synchronizer Sleeve
255 - 5th Synchronizer Gear
256 - 5th Gear/Reverse Synchronizer Spring Retainer Ring
259 - 5th/Reverse Gear Synchronizer Assembly
278 - Reverse/5th Gear Synchronizer Ring
400 - Countershaft
401 - Countershaft Front Bearing Retaining Ring
402 - Countershaft Front Bearing Outer Retaining Ring
403 - Countershaft Front Bearing
404 - Countershaft Rear Bearing
405 - 5th Synchronizer Gear Retaining Ring
450 - 5th Countershaft Gear
451 - 5th Countershaft Gear Thrust Washer Lock Pin
452 - 5th Countershaft Gear Thrust Washer
453 - 5th Countershaft Gear Bearing

Shift Control and Shift Components




7 - Transmission Intermediate Case
207 - Reverse Shift Fork Retaining Ring
209 - 5th Shift Fork Pin
210 - 1st/2nd Shift Fork
211 - 1st/2nd Shift Shaft
230 - 3rd/4th Shift Fork
231 - 3rd/4th Shift Shaft
250 - 5th Shift Fork
251 - 5th Shift Shaft
270 - Reverse Shift Fork
271 - Reverse Shift Shaft
272 - Reverse Shift Fork Bracket
273 - Reverse Shift Fork Bracket Bolt
274 - Reverse Shift Lever
280 - Shift Control Lever Socket
281 - Shift Control Shaft
282 - Shift Control Lever Socket Bolt
285 - Reverse Shift Shaft Detent Ball
286 - Reverse Shift Shaft Detent Spring
287 - Shift Shaft Detent Ball
287 - Shift Shaft Detent Ball
288 - Shift Shaft Detent Spring
288 - Shift Shaft Detent Spring
289 - Shift Shaft Detent Plug
289 - Shift Shaft Detent Plug
290 - Shift Shaft Retaining Ring
290 - Shift Shaft Retaining Ring
290 - Shift Shaft Retaining Ring
290 - Shift Shaft Retaining Ring
291 - Shift Shaft Interlock Pin
291 - Shift Shaft Interlock Pin
291 - Shift Shaft Interlock Pin
292 - 1st/2nd Shift Shaft Interlock Pin
298 - 3rd/4th Shift Fork Bolt
299 - 1st/2nd Shift Fork Bolt
500 - Shift Control Lever
501 - Shift Control Lever Spring Seat
502 - Shift Control Lever Shaft Bushing
503 - Shift Control Housing
504 - Shift Control Lever Plunger
505 - Shift Lever Pin
506 - Shift Control Lever Shaft Spring
508 - Shift Control Lever Shaft Seal
509 - Control Lever Boot
510 - Shift Control Shaft Boot
511 - Shift Control Lever Retainer
512 - Control Lever Housing Gasket
513 - Shift Control Lever Retainer Bolt
520 - Shift Control Lever Assembly