lemon-mirror:
Home >> Chevrolet >> 2011 >> Caprice PPV V8-6.0L >> Repair and Diagnosis >> Heating and Air Conditioning >> Control Module HVAC >> Locations >> Blower Motor Control Module

Blower Motor Control Module




Instrument Panel/Center Console Component Views

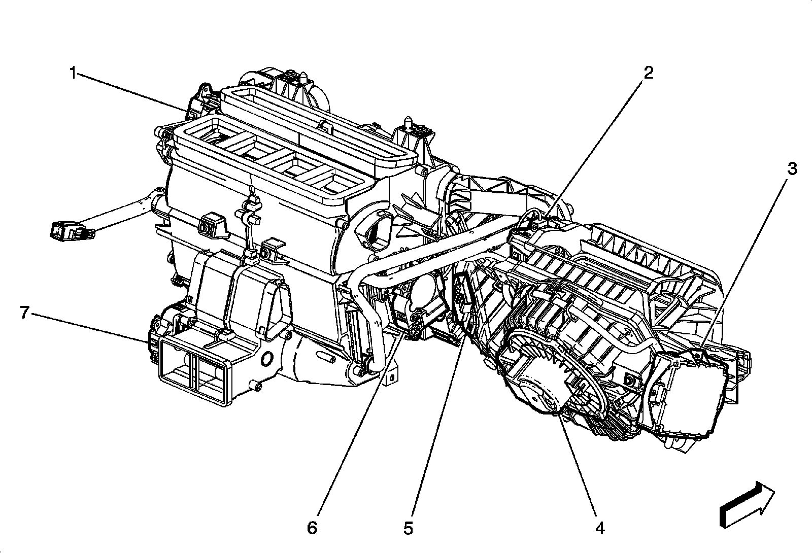
HVAC Components





1 - M12 defrost Door Actuator

2 - M46 Air Recirculation Door Actuator

3 - K33 HVAC Control Module

4 - M8 Blower Motor

5 - K8 Blower Motor Control Module

6 - M6R Air Temperature Door Actuator

7 - M37 Mode Door Actuator