lemon-mirror:
Home >> Chevrolet >> 2011 >> Aveo L4-1.6L >> Repair and Diagnosis >> Powertrain Management >> Computers and Control Systems >> Transmission Position Sensor/Switch >> Diagrams

Transmission Position Sensor/Switch: Diagrams




Disassembled Views

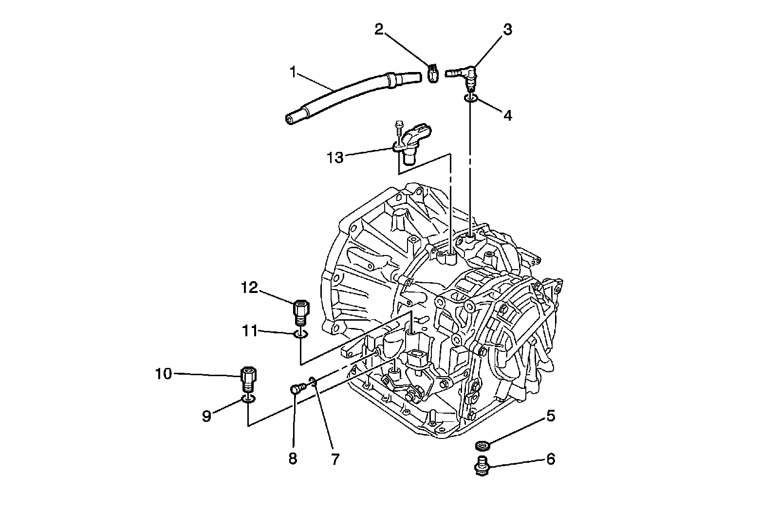
Case and Associated Parts (1 of 2)




1 - Breather Hose
2 - Clip
3 - Breather Plug
4 - O-Ring
5 - Washer
6 - Drain Plug
7 - O-Ring
8 - Bolt Plug
9 - O-Ring
10 - Oil Cooler Inlet Union
11 - O-Ring
12 - Oil Cooler Outlet Union
13 - Input Shaft Speed (ISS) Sensor

Case and Associated Parts (2 of 2)




1 - Oil Seal
2 - Transaxle Housing
3 - Oil Reservoir Plate
4 - Transaxle Oil Apply Pipe
5 - Spring
6 - Check Valve Pipe Clamp
7 - Governor Apply Gasket
8 - Brake Drum Gasket
9 - Differential Gear Oil Apply Pipe
10 - O-Ring
11 - Transaxle Wire
12 - Torsion Spring
13 - Transaxle Oil Apply Pipe Clamp
14 - Parking Lock Pawl
15 - Manual Valve Lever
16 - Spacer
17 - Oil Seal
18 - Park/Neutral Position Switch
19 - Lock Washer
20 - Control Lever
21 - Washer
22 - Spring
23 - O-Ring
24 - Overdrive Brake Accumulator Piston
25 - O-Ring
26 - Spring
27 - O-Ring
28 - Forward Clutch Accumulator Piston
29 - O-Ring
30 - O-Ring
31 - Direct Clutch Accumulator Piston
32 - O-Ring
33 - Spring
34 - Manual Detent Spring
35 - Pin
36 - Parking Lock Rod
37 - Parking Lock Pawl Shaft
38 - Manual Valve Lever Shaft
39 - Parking Lock Pawl Bracket
40 - Oil Pan
41 - Gasket
42 - Magnet
43 - Oil Strainer
44 - Gasket
45 - Valve Body

Internal Components




1 - Planetary Ring Gear
2 - O-Ring
3 - 1st and Reverse Brake Piston
4 - O-Ring
5 - 1st and Reverse Brake Piston Return Spring
6 - Plate
7 - Disc
8 - Flange
9 - Snap Ring
10 - Planetary Gear
11 - Thrust Washer
12 - No. 2 One-Way Clutch
13 - Anti-Rattle Clip
14 - Flange
15 - Disc
16 - Plate
17 - 2nd Brake Piston Return Spring
18 - O-Ring
19 - 2nd Brake Piston
20 - O-Ring
21 - 2nd Brake Clutch Cylinder
22 - Snap Ring
23 - Thrust Bearing Race
24 - Front Planetary Sun Gear
25 - Thrust Bearing Race
26 - One-Way Clutch Assembly
27 - Thrust Washer
28 - Rear Planetary Sun Gear
29 - Snap Ring
30 - Flange
31 - Disc
32 - Plate
33 - Thrust Bearing Race
34 - Thrust Needle Roller Bearing
35 - Forward Clutch Hub
36 - Thrust Bearing Race
37 - Thrust Needle Roller Bearing
38 - Thrust Bearing Race
39 - Forward and Reverse Clutch Assembly
40 - Thrust Needle Roller Bearing
41 - Snap Ring
42 - O/D Brake Return Spring
43 - O/D Brake Piston
44 - O-Ring
45 - Seal Ring
46 - Transaxle Rear Cover
47 - Governor Apply Gasket
48 - O-Ring
49 - Bolt Plug

Differential and Oil Pump




1 - Side Bearing Outer Race
2 - Shim
3 - Outer Tapered Roller Bearing Race
4 - Counter Driven Gear
5 - Oil Seal
6 - Transaxle Case Plate
7 - Governor Apply Gasket
8 - Counter Driven Gear
9 - Direct Clutch Hub
10 - Thrust Bearing Race
11 - Direct Clutch Assembly
12 - Thrust Needle Roller Bearing
13 - Differential Case
14 - Oil Pump

Bearing and Race Installation and Direction