lemon-mirror:
Home >> Chevrolet >> 2010 >> Traverse FWD V6-3.6L >> Repair and Diagnosis >> Powertrain Management >> Computers and Control Systems >> Data Link Connector >> Locations >> Harness Routing Views

Harness Routing Views




Harness Routing Views

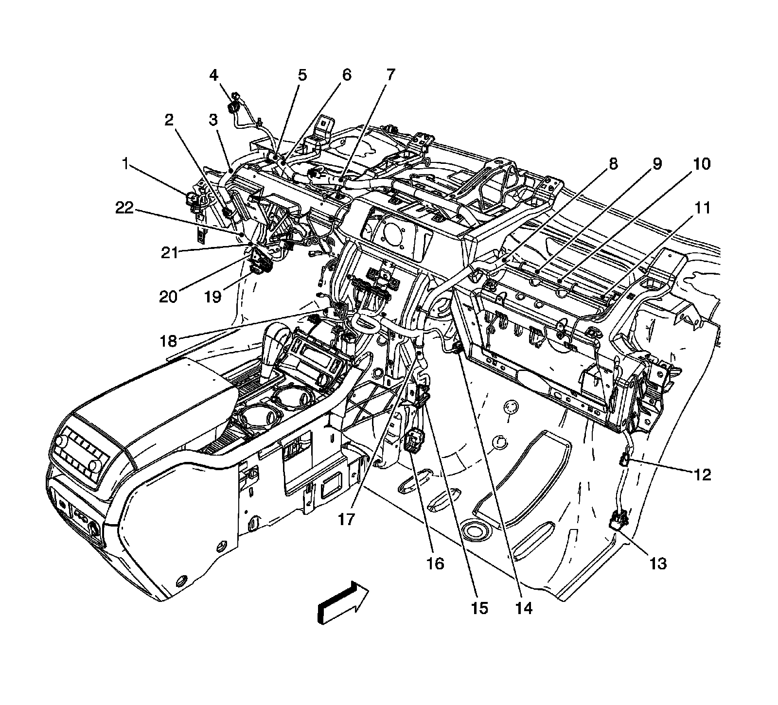
I/P Harness - Passenger Compartment




1 - X203
2 - JX205
3 - J219 (U42 or UQS)
4 - X216 (U42)
5 - J216 (MH6)
6 - J215
7 - J213
8 - J206 (CJ2)
9 - J202
10 - J220
11 - J204
12 - X252
13 - X200
14 - X214
15 - X240
16 - X202
17 - J208
18 - J211
19 - Data Link Connector (DLC)
20 - X201
21 - J233
22 - J231