lemon-mirror:
Home >> Chevrolet >> 2010 >> HHR L4-2.2L >> Repair and Diagnosis >> Powertrain Management >> Computers and Control Systems >> Body Control Module >> Locations >> Harness Routing Views

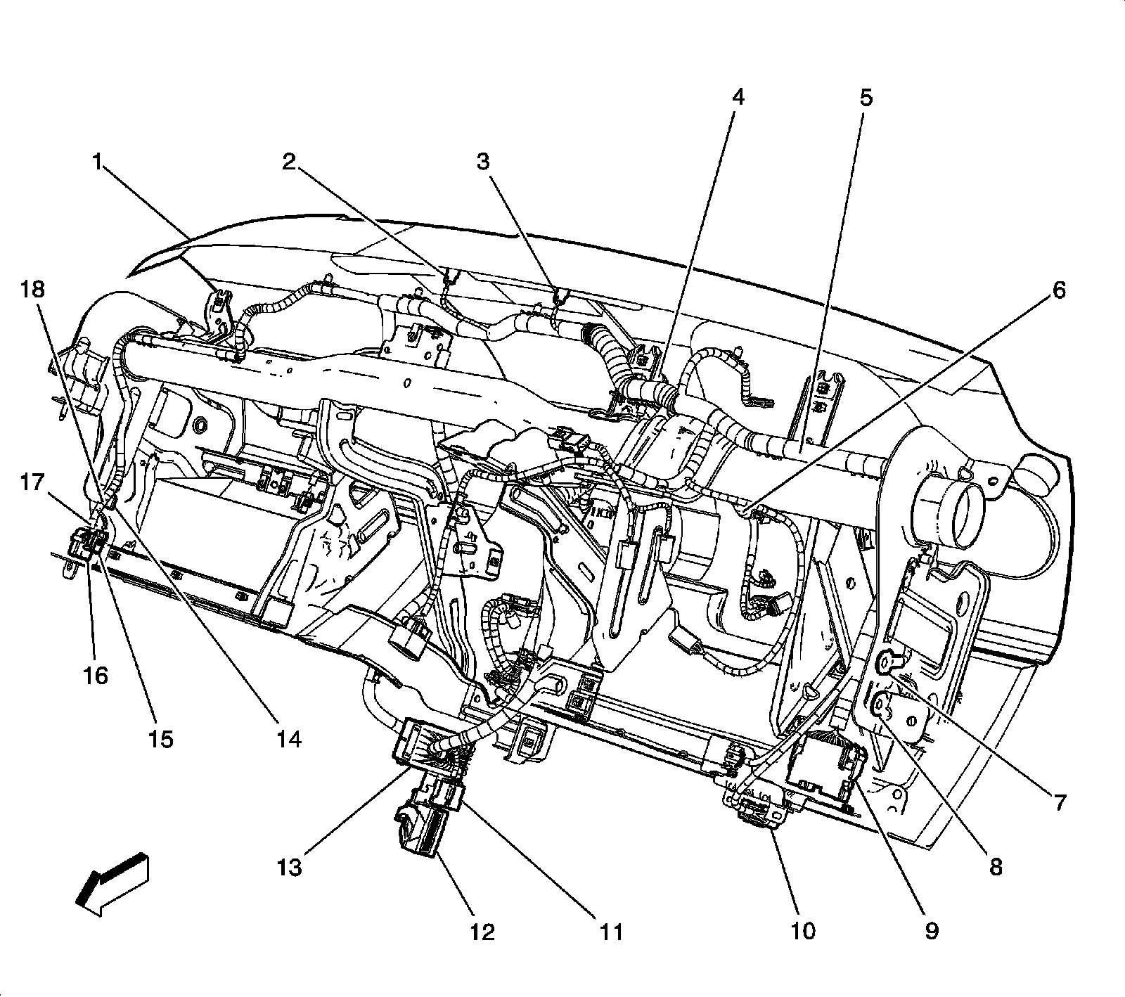
Harness Routing Views




Harness Routing Views

I/P Harness




1 - Instrument Panel
2 - Ambient Light Sensor
3 - X207 (LNF-UAF)
4 - J201
5 - J200
6 - J206
7 - G203
8 - G201
9 - X203
10 - Data Link Connector (DLC)
11 - JX205
12 - Body Control Module (BCM) X2
13 - Body Control Module (BCM) X4
14 - X210
15 - X206
16 - X200 (KA1, UE1, U2K)
17 - J204
18 - J205 (UE1)