lemon-mirror:
Home >> Chevrolet >> 2010 >> Cobalt L4-2.2L >> Repair and Diagnosis >> Locations >> Component Locations >> Front of Vehicle/Engine Compartment Component Views

Front of Vehicle/Engine Compartment Component Views




Front of Vehicle/Engine Compartment Component Views

Front Lights




1 - Side Marker Lamp - Right
2 - Headlamp - Right
3 - Headlamp - Left
4 - Side Marker Lamp - Left
5 - Park/Turn Signal Lamp - Left
6 - Fog Lamp - Left Front (T37)
7 - Fog Lamp - Right Front (T37)
8 - Park/Turn Signal Lamp - Right

Front End Sensor




1 - Front Fascia
2 - Inflatable Restraint Front End Sensor
3 - Left Front Strut Tower

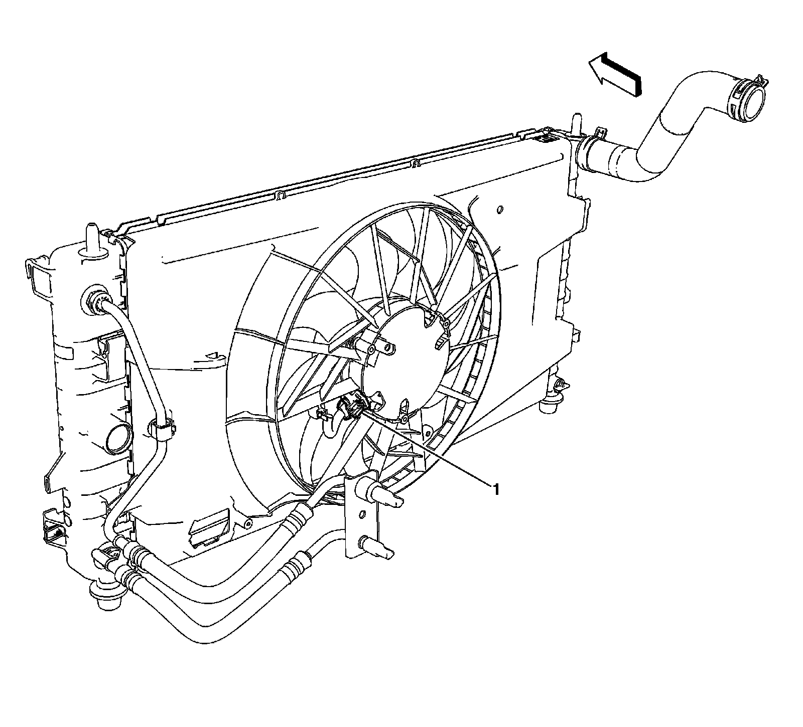
Engine Cooling Fan (LAP)




1 - Engine Cooling Fan

Left Rear of the Engine Compartment




1 - Radiator Surge Tank
2 - Engine Coolant Level Switch (LNF)

Front Engine Compartment (1 of 2)




1 - Windshield Wiper Motor
2 - Transmission Control Module (TCM) (MN5)
3 - Windshield Washer Container (Sedan)
4 - Windshield Washer Fluid Pump (Sedan)
5 - Engine Control Module (ECM)
6 - Windshield Washer Fluid Pump (Coupe)
7 - Windshield Washer Container (Coupe)

Front Engine Compartment (2 of 2)




1 - Brake Booster Vacuum Sensor (LNF)
2 - Brake Fluid Level Switch

Left Rear of the Engine Compartment




1 - Brake Fluid Level Switch
2 - Windshield Wiper Motor
3 - Left Front Strut Tower
4 - Fuse Block - Underhood

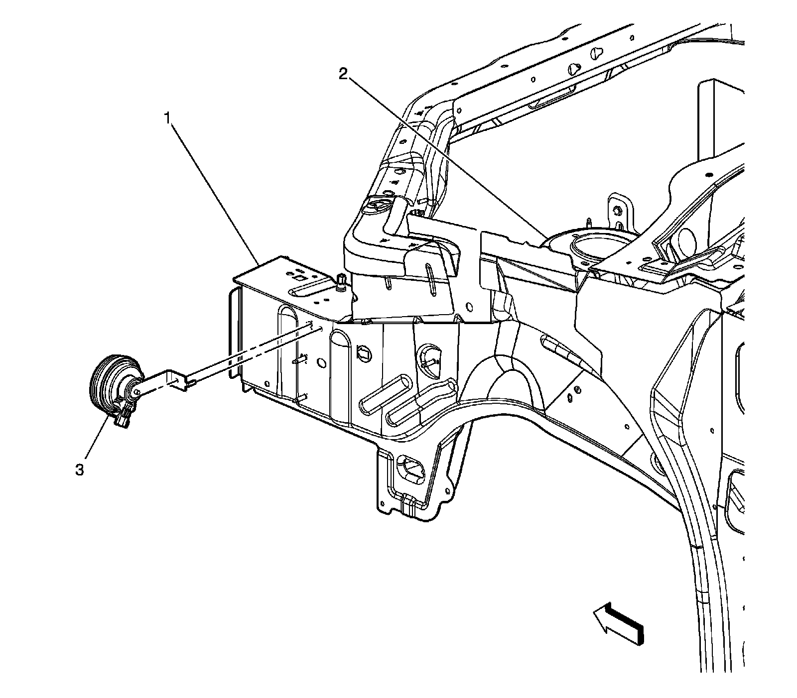
Horn Assembly




1 - Left Front Rail
2 - Left Front Strut Tower
3 - Horn

Left Front of Vehicle




1 - Headlamp - Left
2 - Ambient Air Temperature Sensor
3 - Headlamp Bracket

Front Center of Vehicle




1 - Hood Ajar Switch (AP3)