lemon-mirror:
Home >> Chevrolet >> 2009 >> Uplander (CANADA) V6-3.9L >> Repair and Diagnosis >> Locations >> Component Locations >> Instrument Panel/Center Console Component Views >> Steering Column Components

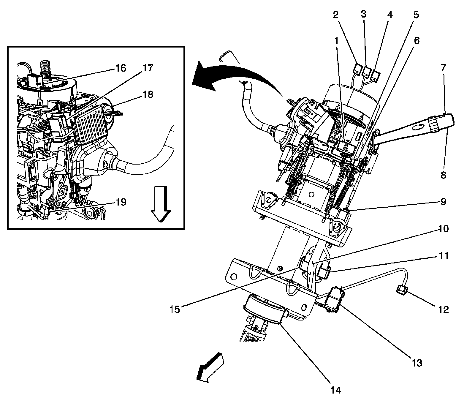
Steering Column Components




Instrument Panel/Center Console Component Views

Steering Column Components




1 - Turn Signal/Multifunction Switch X3
2 - X279
3 - Inflatable Restraint Steering Wheel Module Coil X1 Connector
4 - Inflatable Restraint Steering Wheel Module Coil X2 Connector
5 - Turn Signal/Multifunction Switch X2
6 - Turn Signal/Multifunction Switch X1
7 - Rear Wiper/Washer Switch
8 - Turn Signal/Multifunction Switch
9 - Turn Signal/Multifunction Switch X4
10 - J277 and J279
11 - X277
12 - X275
13 - X201
14 - Steering Wheel Speed/Position Sensor (JL4)
15 - Theft Deterrent Module (TDM) Connector (Pigtail)
16 - Inflatable Restraint Steering Wheel Module Coil
17 - Theft Deterrent Module (TDM)
18 - Ignition Switch
19 - Automatic Transmission Shift Lock Control Solenoid Connector