lemon-mirror:
Home >> Chevrolet >> 2009 >> Traverse FWD V6-3.6L >> Repair and Diagnosis >> Diagrams >> Exploded Views >> Automatic Transmission/Transaxle >> Park System Components

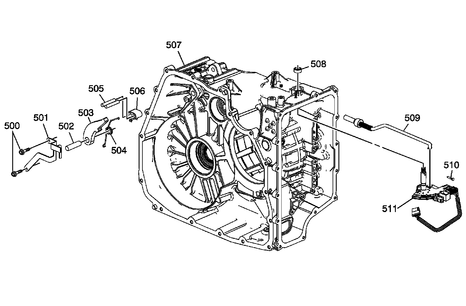
Park System Components




Disassembled Views

Park System Components




500 - Park Pawl Actuator Bracket Bolt
501 - Park Pawl Actuator Bracket
502 - Park Pawl Shaft
503 - Park Pawl
504 - Park Pawl Spring
505 - Park Pawl Actuator Guide Pin
506 - Park Pawl Actuator Guide
507 - A/Trans Case Assembly
508 - Manual Shift Shaft Seal
509 - Park Pawl Actuator Assembly
510 - Manual Shift Shaft Pin
511 - Manual Shift Detent (w/Shaft Position Switch) Lever Assembly