lemon-mirror:
Home >> Chevrolet >> 2009 >> Impala V6-3.5L >> Repair and Diagnosis >> Diagrams >> Exploded Views >> Automatic Transmission/Transaxle >> Service Repair Manual

Service Repair Manual




Disassembled Views

Oil Pump Assembly




201 - Pump Cover
209 - Oil Pump Vane Ring
209 - Oil Pump Vane Ring
210 - Oil Pump Selective Rotor
211 - Oil Pump Selective Vane
212 - Oil Pump Slide Oil Seal Ring
213 - Oil Pump Slide O-Ring Seal
214 - Oil Pump Selective Slide
215 - Oil Pump Slide Pivot Pin
220 - Oil Pump Slide Seal
221 - Oil Pump Slide Seal Support
227 - Oil Pump Body
228 - Oil Pump Body Alignment Pin
229 - Oil Pump Base
230 - Oil Pump Prime Spring

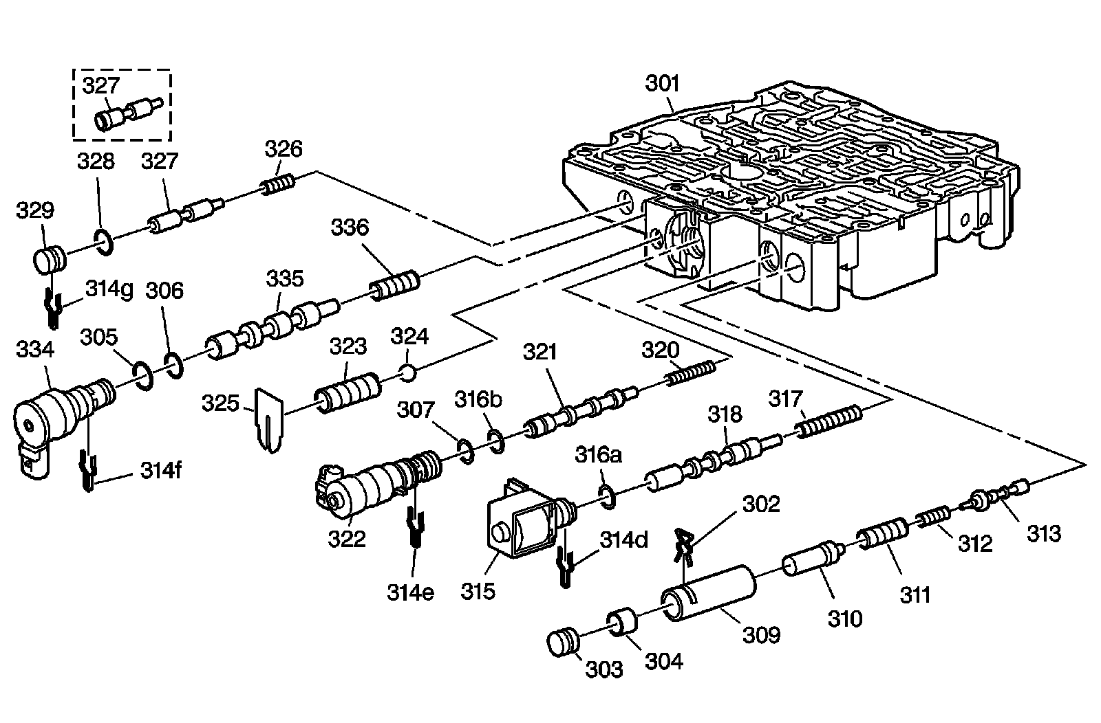
Control Valve Body Assembly - (1 of 2)




301 - Control Valve Body Machined
302 - Line Boost Valve and Bushing Retainer
303 - Line Boost Valve Bore Plug
304 - Line Boost Valve
305 - TCC PWM Solenoid Valve O-Ring Seal
306 - TCC PWM Solenoid Valve O-Ring Seal
307 - Pressure Control Solenoid Valve O-Ring Seal
309 - Reverse Boost Valve Bushing
310 - Reverse Boost Valve
311 - Pressure Regulator Valve Spring Outer
312 - Pressure Regulator Valve Inner Spring
313 - Pressure Regulator Valve
314d - 1-2, 3-4 Shift Solenoid Valve Retainer
314e - Pressure Control Solenoid Valve Retainer
314f - TCC PWM Solenoid Valve Retainer
314g - TCC Regulator Apply Valve Bore Plug Retainer
315 - 1-2, 3-4 Shift Solenoid Valve Assembly
316a - 1-2, 3-4 Shift Solenoid Valve O-Ring Seal
316b - Pressure Control Solenoid Valve O-Ring Seal
317 - 1-2 Shift Valve Spring
318 - 1-2 Shift Valve
320 - Torque Signal Regulator Valve Spring
321 - Torque Signal Regulator Valve
322 - Pressure Control Solenoid Valve Assembly
323 - Line Pressure Relief Valve Spring
324 - Line Pressure Relief Valve
325 - Line Pressure Relief Valve Spring Retainer
326 - TCC Regulator Apply Valve Spring
327 - TCC Regulator Apply Valve - Some Models have touch activated Power
327 - TCC Regulator Apply Valve - Some Models have touch activated Power
328 - TCC Regulator Apply Valve Bore Plug O-Ring Seal
329 - TCC Regulator Apply Valve Bore Plug
334 - TCC PWM Solenoid Valve Assembly
335 - TCC Control Valve
336 - TCC Control Valve Spring

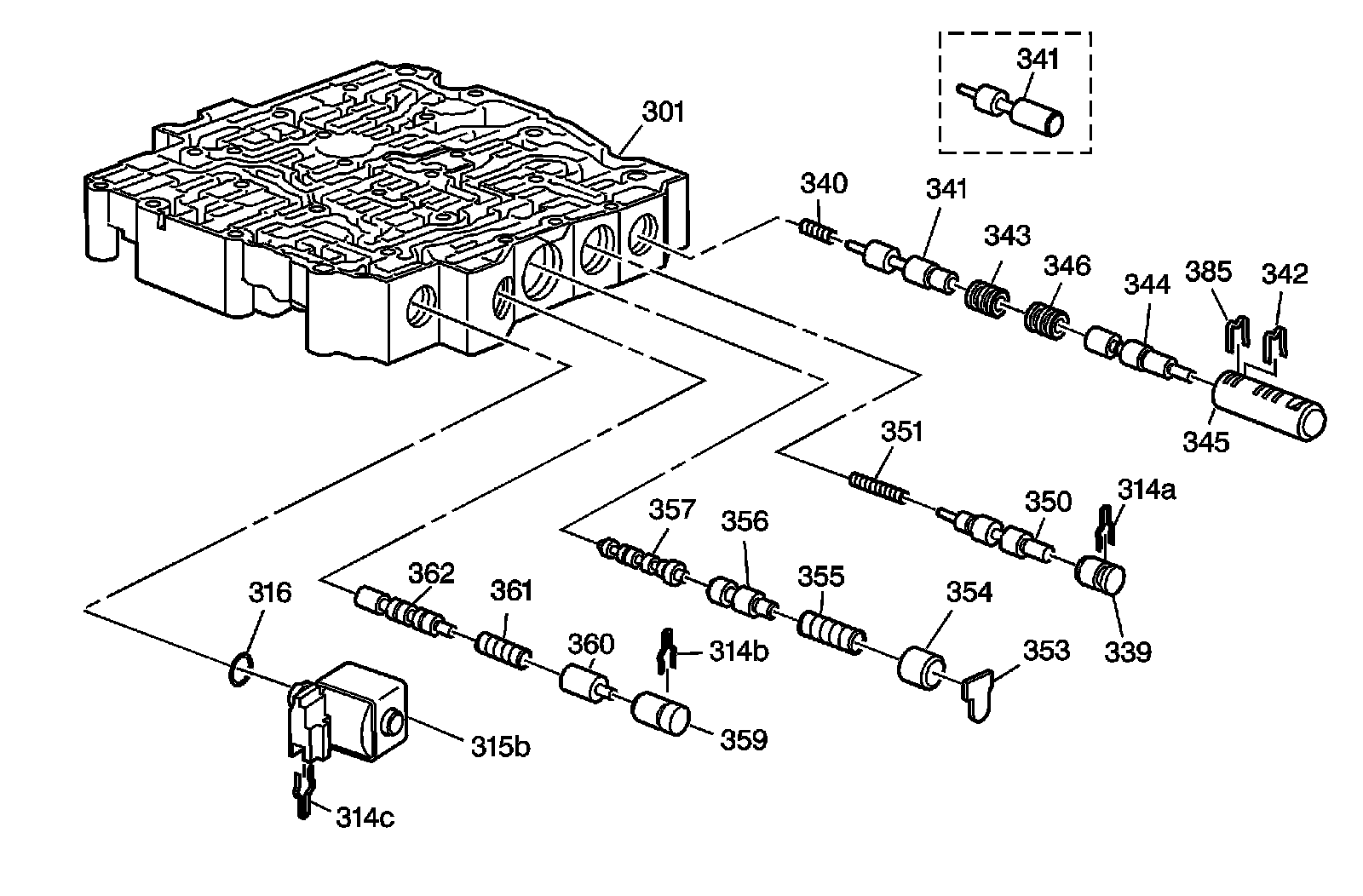
Control Valve Body Assembly - (2 of 2)




301 - Machined Control Valve Body
314a - 1-2 Accumulator Valve Retainer
314b - 4-3 Manual Downshift Valve Retainer
314c - 2-3 Shift Solenoid Valve Retainer
315b - 2-3 Shift Solenoid Valve Assembly
316 - O-Ring Seal
339 - 1-2 Accumulator Valve Bore Plug
340 - 3-4 Accumulator Valve Spring
341 - 3-4 Accumulator Valve
341 - 3-4 Accumulator Valve - Some Models
342 - 2-3 Accumulator Valve Bore Plug Retainer
343 - 2-3 Accumulator Valve Bore Plug
344 - 2-3 Accumulator Valve
345 - 2-3 Accumulator Valve Bushing
346 - 2-3 Accumulator Valve Spring
350 - 1-2 Accumulator Valve
351 - 1-2 Accumulator Valve Spring
353 - 3-2 Manual Downshift Valve Retainer
354 - 3-2 Manual Downshift Valve Bore Plug
355 - 3-2 Manual Downshift Valve Spring
356 - 3-2 Manual Downshift Valve
357 - 2-3 Shift Valve
359 - 4-3 Manual Downshift Valve Bore Plug
360 - 4-3 Manual Downshift Valve
361 - 4-3 Manual Downshift Valve Spring
362 - 3-4 Shift Valve
385 - 2-3 Accumulator Valve Bushing Assembly Retainer

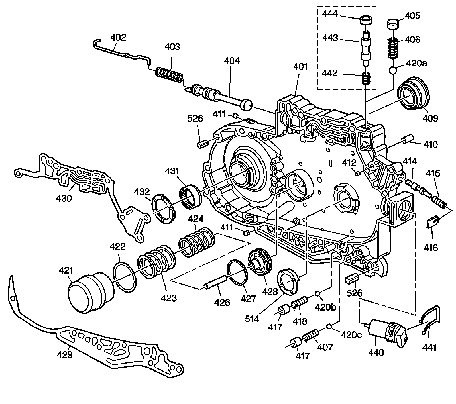
Case Cover Assembly




401 - Case Cover
402 - Manual Valve Link
403 - Manual Valve Link Spring
404 - Manual Valve
405 - Low Blow Off Ball Valve Bore Plug
406 - Low Blow Off Ball Valve Spring
407 - Cooler Ball Valve Spring
409 - Left Side Axle Oil Seal Assembly
410 - Control Valve Body Alignment Sleeve
411 - Bore Plug
411 - Bore Plug
412 - Orificed Cup Plug
414 - Actuator Feed Limit Valve
415 - Actuator Feed Limit Valve Spring
416 - Actuator Feed Limit Valve Spring Retainer
417 - Ball Valve Bore Plug
418 - TCC Blow Off Ball Valve Spring
420a - Low Blow Off Ball Valve
420b - TCC Blow Off Ball Valve
420c - Cooler Ball Valve
421 - 3-4 Accumulator Piston Cylinder
422 - 3-4 Accumulator Piston Cylinder O-Ring Seal
423 - 3-4 Accumulator Piston Outer Spring
424 - 3-4 Accumulator Piston Inner Spring
426 - 3-4 Accumulator Piston Pin
427 - 3-4 Accumulator Piston Oil Seal Ring
428 - 3-4 Accumulator Piston
429 - Case Cover Lower Gasket
430 - Case Cover Upper Gasket
431 - Front Wheel Drive Shaft Bearing Assembly
432 - Fourth Clutch Shaft Thrust Washer
440 - Input Speed Sensor Assembly
441 - Input Speed Sensor Clip
442 - Low Regulator Valve Spring 3-4 Accumulator Valve - Some models have touch activated power
443 - Low Regulator Valve 3-4 Accumulator Valve - Some models have touch activated power
444 - Low Regulator Valve Bore Plug 3-4 Accumulator Valve - Some models have touch activated power
514 - Drive Sprocket/Case Cover Thrust Washer
526 - Case Cover Dowel Pin
526 - Case Cover Dowel Pin

Internal Components (1 of 2)




601 - 4th Clutch Spring Retaining Ring
602 - 4th Clutch Piston Return Spring Assembly
603 - 4th Clutch Piston Assembly
604 - 4th Clutch Piston Seal Outer
605 - 4th Clutch Piston Seal Inner
606 - Drawn Cup Bearing Assembly
607 - Orificed Cup Plug
608 - Drive Link Lube Scoop
609 - Driven Sprocket Support Assembly
610 - Cup Plug
611 - Thrust Washer Driven Sprocket Support 2nd Clutch Drum
613 - Oil Seal Ring
614 - Driven Sprocket Support Bushing
615 - Reverse Band Assembly
616 - 75.5 OD X 8.0 Bushing
617 - 2nd Clutch Housing
618 - Check Valve Retainer and Ball Assembly 2nd Clutch
619 - 70.0 OD X 11.0 Bushing
620 - 2nd Clutch Piston w/Molded Seal
621 - 2nd Clutch Apply Ring and Release Spring Assembly
622 - Retaining Ring
623 - 2nd Clutch Plate Waved
624 - 2nd Clutch Plate Assembly Fiber
625 - 2nd Clutch Reaction Plate Steel
626 - Backing Support Ring Plate Steel
627 - 2nd Clutch Retaining Ring Outer
628 - Oil Seal Ring Input Shaft
629 - Thrust Bearing Support Sprocket/Thrust Washer
630 - Selective Thrust Washer Bearing/Input Clutch Hub
631 - Input Shaft Bushing
632 - Input Housing Sleeve and Shaft Assembly
633 - Check Valve Retainer and Ball Assembly
634 - Input Clutch Piston Seal Inner
635 - Input Clutch Piston Seal Outer
636 - Input Clutch Piston
637 - Input Clutch Spring and Retainer Assembly
638 - O-Ring Seal
639 - 3rd Clutch Piston Housing
640 - Retaining Ring 3rd Clutch Piston Housing/Input Shaft
640 - Retaining Ring 3rd Clutch Piston Housing/Input Shaft
641 - 3rd Clutch Piston Seal Inner
642 - 3rd Clutch Piston and Seal Assembly
643 - 3rd Clutch Spring Retainer and Guide Assembly
644 - Thrust Bearing Assembly
645 - 3rd Clutch Plate Waved
646 - 3rd Clutch Plate Assembly OD Spline
647 - 3rd Clutch Plate Assembly ID Spline
648 - 3rd Clutch Backing Plate
649 - 3rd Clutch Backing Plate Retaining Ring
654 - Input Clutch Apply Plate
655 - Input Clutch Plate Waved
657 - Input Clutch Plate Steel
657 - Input Clutch Plate Steel
658 - Input Clutch Backing Plate Steel
659 - Input Clutch Backing Plate Retaining Ring
716 - 2nd Clutch Apply Reaction Plate Tapered
723 - 4th Clutch Shaft to Input Housing Bearing
724 - 3rd Clutch Piston Housing Ball Check Valve Assembly
725 - Input Clutch Plate Assembly Fiber - Pawl Clutch

Internal Components (2 of 2)




668 - Input Sun Gear
669 - Reverse Reaction Drum
671 - Input Sun Gear Thrust Bearing Assembly
672 - Input Complete Carrier Assembly
673 - Input Carrier/Reaction Carrier Lube Dam
674 - Input/Reaction Carrier Thrust Bearing Assembly
675 - Reaction Complete Carrier Assembly
676 - Reaction Carrier/Sun Gear Thrust Bearing Assembly
677 - Left Hand Reaction Sun Gear Bushing
678 - Reaction Sun/Drum Gear Assembly
679 - Right Hand Reaction Sun Gear Bushing
680 - 2/1 Manual Band Assembly
683 - 1/2 Support Roller Clutch Assembly
685 - Thrust Bearing Assembly
686 - 1/2 Support Bushing
687 - 1/2 Support and Drum
688 - Forward Band Assembly
689 - Final Drive Sun Gear Shaft
690 - Final Drive Internal Gear Bushing
690 - Final Drive Internal Gear Bushing
691 - Bearing 1/2 Support/Internal Gear
692 - Retaining Ring Final Drive Internal Gear
693 - Final Drive Internal Gear
694 - Park Pawl Assembly
695 - Thrust Bearing Assembly Internal Gear/Parking Gear
696 - Parking Gear
697 - Final Drive Sun Gear
698 - Carrier/Sun Gear Thrust Bearing Assembly
699 - Spiral Pinion Gear Pin Retaining Ring
700 - Differential/Final Drive Carrier Assembly
701 - Differential Pinion Shaft
702 - Differential Pinion Shaft Retaining Pin
703 - Thrust Washer Differential Pinion
703 - Thrust Washer Differential Pinion
704 - Differential Pinon Gear
704 - Differential Pinon Gear
705 - Differential Side Gear MN7 has unique left/right gears
705 - Differential Side Gear MN7 has unique left/right gears
706 - Bronze Thrust Washer Differential Side Gear
706 - Bronze Thrust Washer Differential Side Gear
708 - Pinion Thrust Washer Steel
708 - Pinion Thrust Washer Steel
709 - Roller Needle Bearing
710 - Pinion Needle Bearing Spacer
711 - Final Drive Planetary Pinion Gear
712 - Planetary Pinion Gear Pin
713 - Vehicle Speed Sensor Reluctor Wheel
714 - Differential Carrier/Case Washer Thrust
715 - Thrust Bearing Assembly
727 - 3rd Clutch Pawl Assembly
728 - Input Clutch Pawl Assembly

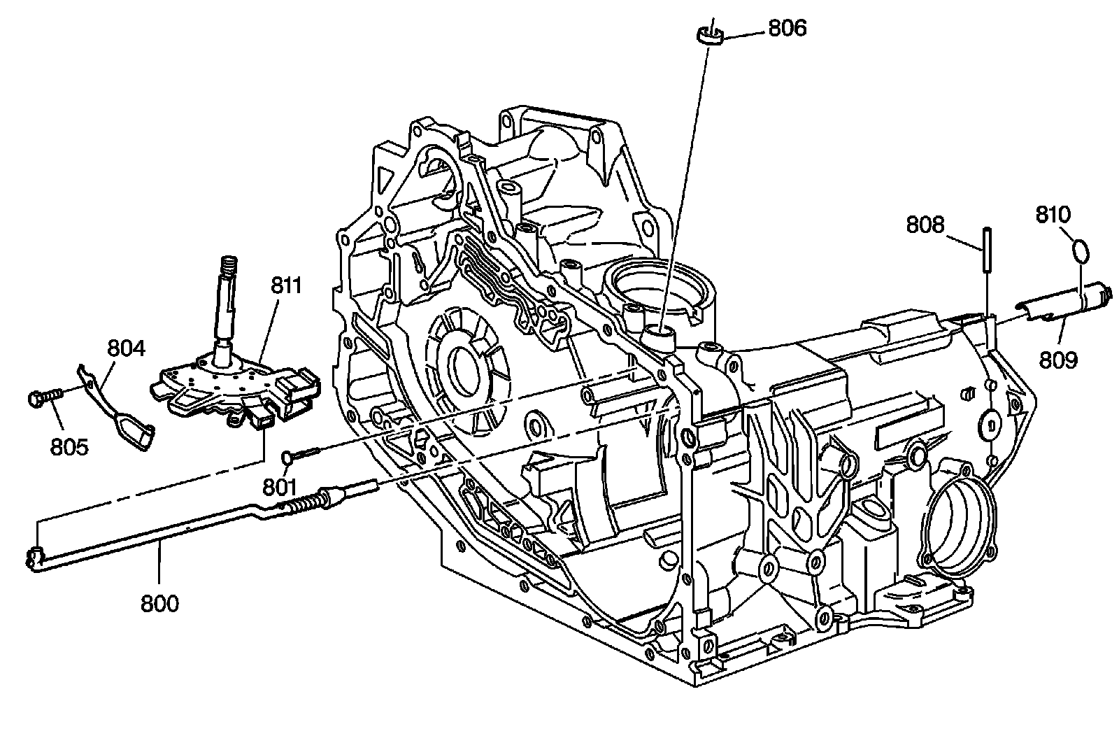
Manual Shaft and Parking System Assembly




800 - Park Pawl Actuator Assembly
801 - Manual Shift Shaft Pin
804 - Manual Shift Detent Assembly
805 - Manual Shift Detent Bolt/Screw
806 - Manual Shift Shaft Seal Assembly
808 - Park Pawl Actuator Guide Pin
809 - Park Pawl Actuator Guide
810 - Park Pawl Actuator Guide O-Ring Seal
811 - Lever Assembly-Manual Shaft Detent with Internal Mode Switch (IMS)