lemon-mirror:
Home >> Chevrolet >> 2009 >> HHR L4-2.2L >> Repair and Diagnosis >> Locations >> Component Locations >> Instrument Panel/Center Console Component Views

Instrument Panel/Center Console Component Views




Instrument Panel/Center Console Component Views

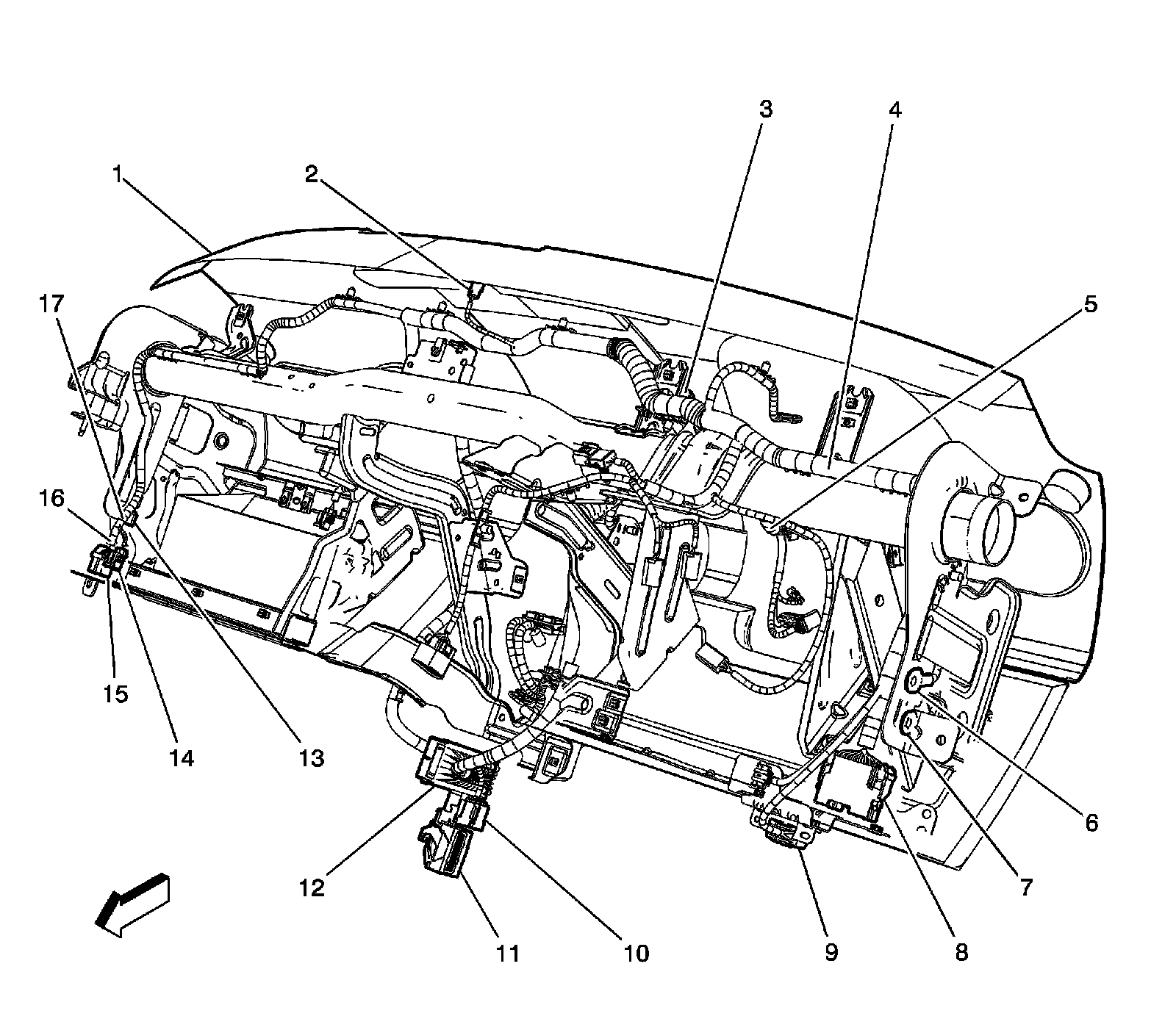
I/P Harness




1 - Instrument Panel
2 - Ambient Light Sensor
3 - J201
4 - J200
5 - J206
6 - G203
7 - G201
8 - X201
9 - Data Link Connector (DLC)
10 - JX205
11 - Body Control Module (BCM) X2
12 - Body Control Module (BCM) X4
13 - X210
14 - X206
15 - X200 (KA1, UE1, U2K)
16 - J204
17 - J205 (UE1)

Power Steering Harness




1 - Steering Column
2 - G109

Steering Column Components




1 - Turn Signal / Multifunction Switch
2 - Inflatable Restraint Steering Wheel Module Coil
3 - Windshield Wiper / Washer Switch
4 - Ignition Lock Control Actuator (MN5)
5 - Power Steering Control Module (PSCM)
6 - Electronic Power Steering (EPS) Motor
7 - Ignition Switch

Steering Wheel Components




1 - Steering Wheel Controls - Left
2 - Steering Wheel Controls - Right
3 - Horn Switch

Turbocharger Boost Gage (LNF)




1 - A-Pillar Trim
2 - Turbocharger Boost Gage (LNF)

G201 and G203




1 - I/P Trim Panel
2 - Instrument Panel Cluster (IPC)
3 - G201
4 - G203

Instrument Panel




1 - Instrument Panel Cluster (IPC)
2 - Ambient Light Sensor
3 - Hazard Switch
4 - Fog Lamp Switch (T37)
5 - I/P Compartment
6 - Radio
7 - HVAC Control Assembly
8 - Cigar Lighter (DT4)/Power Outlet (- DT4)
9 - Master Window Switch
10 - Rear Wiper/Washer Switch
11 - Inflatable Restraint Passenger Air Bag ON/OFF Indicator
12 - Instrument Panel (I/P) Dimmer Switch

Steering Wheel




1 - Theft Deterrent Control Module

Interior HVAC Components




1 - HVAC Box Assembly
2 - Blower Motor Resistor Assembly
3 - Blower Motor
4 - Recirculation Actuator
5 - Air Temperature Actuator
6 - Mode Actuator

Instrument Panel (I/P) Components




1 - Ambient Light Sensor
2 - Hazard Switch
3 - Inflatable Restraint I/P Module
4 - Passenger Rear Access Panel Switch - Right Rear Panel (Panel Van)
5 - Fog Lamp Switch (T37)
6 - Radio/Navigation Unit
7 - HVAC Control Assembly
8 - Cigar Lighter (DT4)/Power Outlet (- DT4)
9 - Window Switch - Front Passenger/Window Switch - Right Rear
10 - Master Window Switch
11 - Rear Wiper/Washer Switch
12 - Inflatable Restraint Passenger Airbag ON/OFF Indicator
13 - I/P Dimmer Switch
14 - Steering Wheel Controls - Right (UK3)
15 - Steering Wheel Controls - Left
16 - Driver Rear Access Panel Switch - Left Rear Panel (Panel Van)
17 - Driver Rear Access Panel Switch - Right Rear Panel (Panel Van)
18 - Turn Signal/Multifunction Switch
19 - Inflatable Restraint Steering Wheel Module
20 - Instrument Panel Cluster (IPC)