lemon-mirror:
Home >> Chevrolet >> 2009 >> Colorado 2WD L5-3.7L >> Repair and Diagnosis >> Diagrams >> Components >> Powertrain Component Views

Powertrain Component Views




Powertrain Component Views

Left Side of the Engine Components (2.9L)




1 - Manifold Absolute Pressure (MAP) Sensor
2 - Evaporative Emission (EVAP) Canister Purge Solenoid Valve
3 - Knock Sensor (KS)
4 - Starter
5 - Crankshaft Position (CKP) Sensor
6 - G102
7 - G103
8 - G101
9 - A/C Compressor Clutch (C60)
10 - Engine Block Heater (K05)
11 - Generator

Top of the Engine Components (2.9L)




1 - Manifold Absolute Pressure (MAP) Sensor
2 - Throttle Body
3 - Camshaft Position (CMP) Sensor
4 - Camshaft Position (CMP) Actuator Solenoid Valve - Bank 1 Exhaust
5 - Mass Air Flow (MAF)/Intake Air Temperature (IAT) Sensor
6 - Mass Air Flow (MAF)/Intake Air Temperature (IAT) Sensor Connector

Right Side of the Engine Components (2.9L)




1 - Ignition Coil 4
2 - Fuel Injector 4
3 - Ignition Coil 3
4 - Fuel Injector 3
5 - Ignition Coil 2
6 - Fuel Injector 2
7 - Fuel Injector 1
8 - Ignition Coil 1
9 - Engine Oil Pressure (EOP) Switch
10 - Heated Oxygen Sensor (HO2S) 1
11 - Heated Oxygen Sensor (HO2S) 1 Connector
12 - Engine Coolant Temperature (ECT) Sensor

Left Side of the Engine Components (3.7L)




1 - Starter
2 - Knock Sensor (KS)
3 - Crankshaft Position (CKP) Sensor
4 - G102
5 - G103
6 - G101
7 - A/C Compressor Clutch (C60)
8 - Evaporative Emission (EVAP) Canister Purge Solenoid Valve
9 - Generator

Top of the Engine Components (3.7L)




1 - Manifold Absolute Pressure (MAP) Sensor
2 - Throttle Body
3 - Camshaft Position (CMP) Sensor 2
4 - Camshaft Position (CMP) Sensor 1
5 - Camshaft Position (CMP) Actuator Solenoid Valve - Bank 1 Exhaust
6 - Mass Air Flow (MAF)/Intake Air Temperature (IAT) Sensor
7 - Mass Air Flow (MAF)/Intake Air Temperature (IAT) Sensor Connector

Right Side of the Engine Components (3.7L)




1 - Fuel Injector 5
2 - Ignition Coil 5
3 - Fuel Injector 4
4 - Ignition Coil 4
5 - Fuel Injector 3
6 - Ignition Coil 3
7 - Fuel Injector 2
8 - Ignition Coil 2
9 - Fuel Injector 1
10 - Ignition Coil 1
11 - Engine Oil Pressure (EOP) Switch
12 - Heated Oxygen Sensor (HO2S) 1
13 - Engine Coolant Temperature (ECT) Sensor Connector

Engine - Front (LH8)




1 - Throttle Body
2 - Camshaft Position (CMP) Sensor

Engine - Left (LH8)




1 - Engine Coolant Temperature (ECT) Sensor
2 - Generator
3 - Ignition Coil 1
4 - Evaporative Emission (EVAP) Canister Purge Solenoid Valve
5 - Ignition Coil 3
6 - Ignition Coil 5
7 - Ignition Coil 7
8 - Engine Oil Pressure (EOP) Sensor
9 - Park/Neutral Position (PNP) Switch (M30)
10 - Knock Sensor (KS) 1
11 - Engine Block Heater Connector (K05)

Engine - Right Side (LH8)




1 - Crankshaft Position (CKP) Sensor
2 - Ignition Coil 8
3 - Ignition Coil 6
4 - Ignition Coil 4
5 - Manifold Absolute Pressure (MAP) Sensor
6 - Ignition Coil 2
7 - A/C Compressor Clutch
8 - Knock Sensor (KS) 2
9 - Starter Motor

Engine - Top View (LH8)




1 - Fuel Injector 1
2 - Fuel Injector 4
3 - Fuel Injector 6
4 - Fuel Injector 8
5 - Fuel Injector 7
6 - Fuel Injector 5
7 - Fuel Injector 3
8 - Fuel Injector 1

Left Side of the Transmission Components (M30)




1 - Automatic Transmission
2 - Park/Neutral Position (PNP) Switch

Left Side of the Transmission Components (MA5)

Description:




1 - Vehicle Speed Sensor (VSS)

Right Side of the Transmission Components (MA5)




1 - Backup Lamp Switch

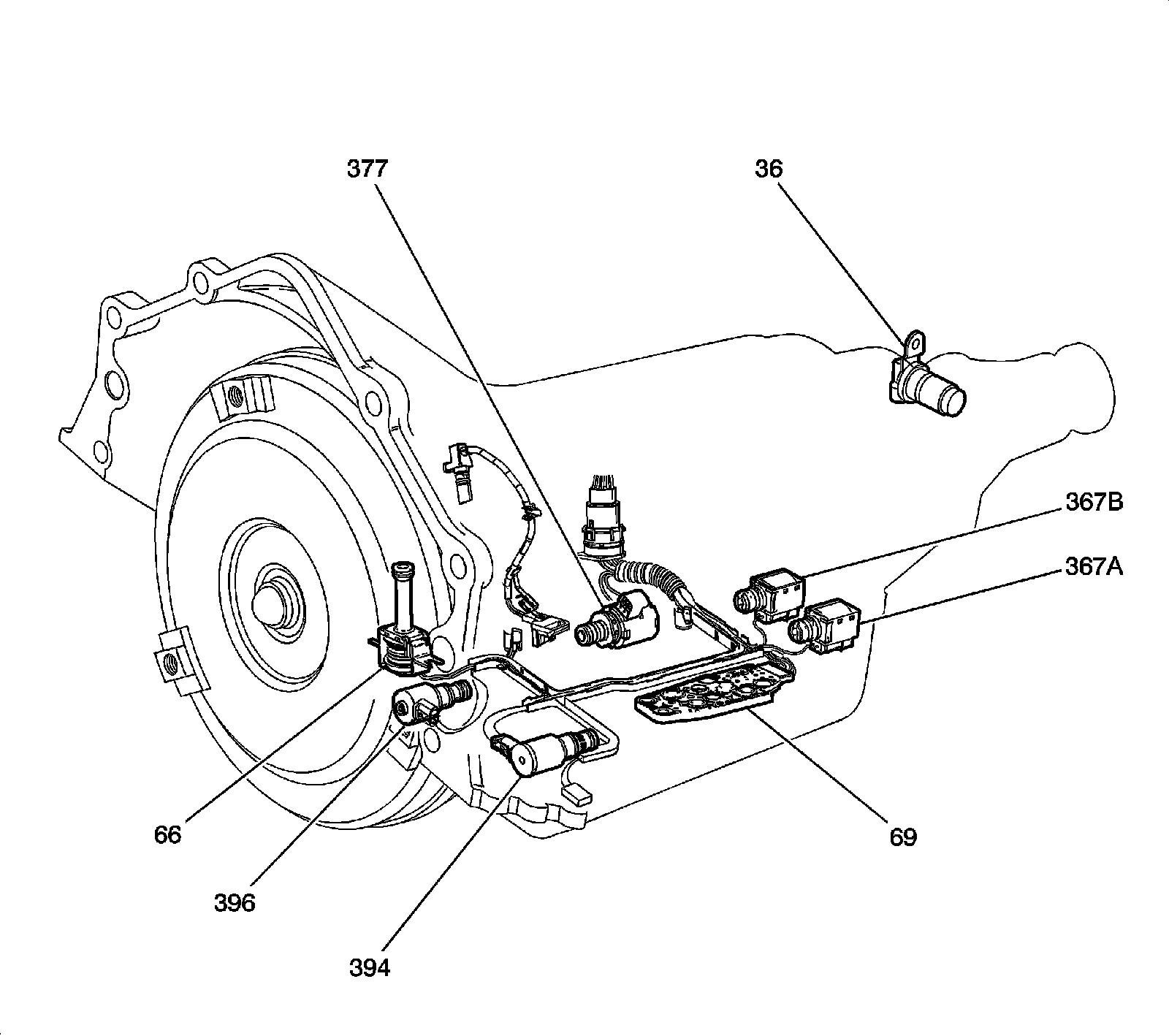
Inside the Transmission Components (M30)




36 - Vehicle Speed Sensor (VSS)
66 - Torque Converter Clutch (TCC) Solenoid Valve
69 - Automatic Transmission Fluid Pressure (TFP) Manual Valve Position Switch
367a - 1-2 Shift Solenoid (SS) Valve
367b - 2-3 Shift Solenoid (SS) Valve
377 - Pressure Control (PC) Solenoid Valve
394 - 3-2 Shift Solenoid (3-2 SS) Valve Assembly
396 - Torque Converter Clutch (TCC) Pulse Width Modulation (PWM) Solenoid Valve

Rear of the Transmission Components




1 - Park/Neutral Position (PNP) Switch (M30)
2 - Heated Oxygen Sensor (HO2S) 2
3 - Vehicle Speed Sensor (VSS)
4 - Transfer Case Neutral Switch (4WD)
5 - Transfer Case 2/4 Wheel Indicator Switch (4WD)
6 - Transfer Case Encoder Motor (4WD)
7 - Transfer Case