lemon-mirror:
Home >> Chevrolet >> 2008 >> HHR L4-2.4L >> Repair and Diagnosis >> Powertrain Management >> Ignition System >> Ignition Coil >> Service and Repair

Ignition Coil: Service and Repair



Ignition Coil Replacement

Removal Procedure





1. Remove the air cleaner assembly. Refer to Air Cleaner Assembly Replacement (Service and Repair) .
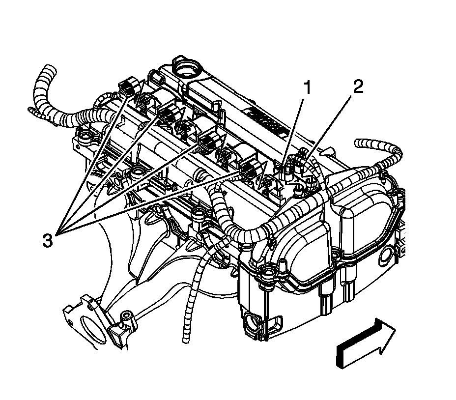
2. Disconnect the ignition coil electrical connector(s) (3).




3. Remove the ignition coil bolt(s).
4. Remove the ignition coil(s).



Installation Procedure





1. Install the ignition coil(s).
Notice: Refer to Fastener Notice (Fastener Notice) .


2. Install the ignition coil bolt(s).

Tighten the bolt(s) to 10 N.m (89 lb in).





3. Connect the ignition coil electrical connector(s) (3).
4. Install the air cleaner assembly. Refer to Air Cleaner Assembly Replacement (Service and Repair) .