lemon-mirror:
Home >> Chevrolet >> 2008 >> Express 2500 V8-6.6L DSL Turbo >> Repair and Diagnosis >> Diagrams >> Exploded Views >> Engine

Engine



Disassembled Views

Engine Block, Crankshaft, Piston

Engine Block, Crankshaft, Piston:




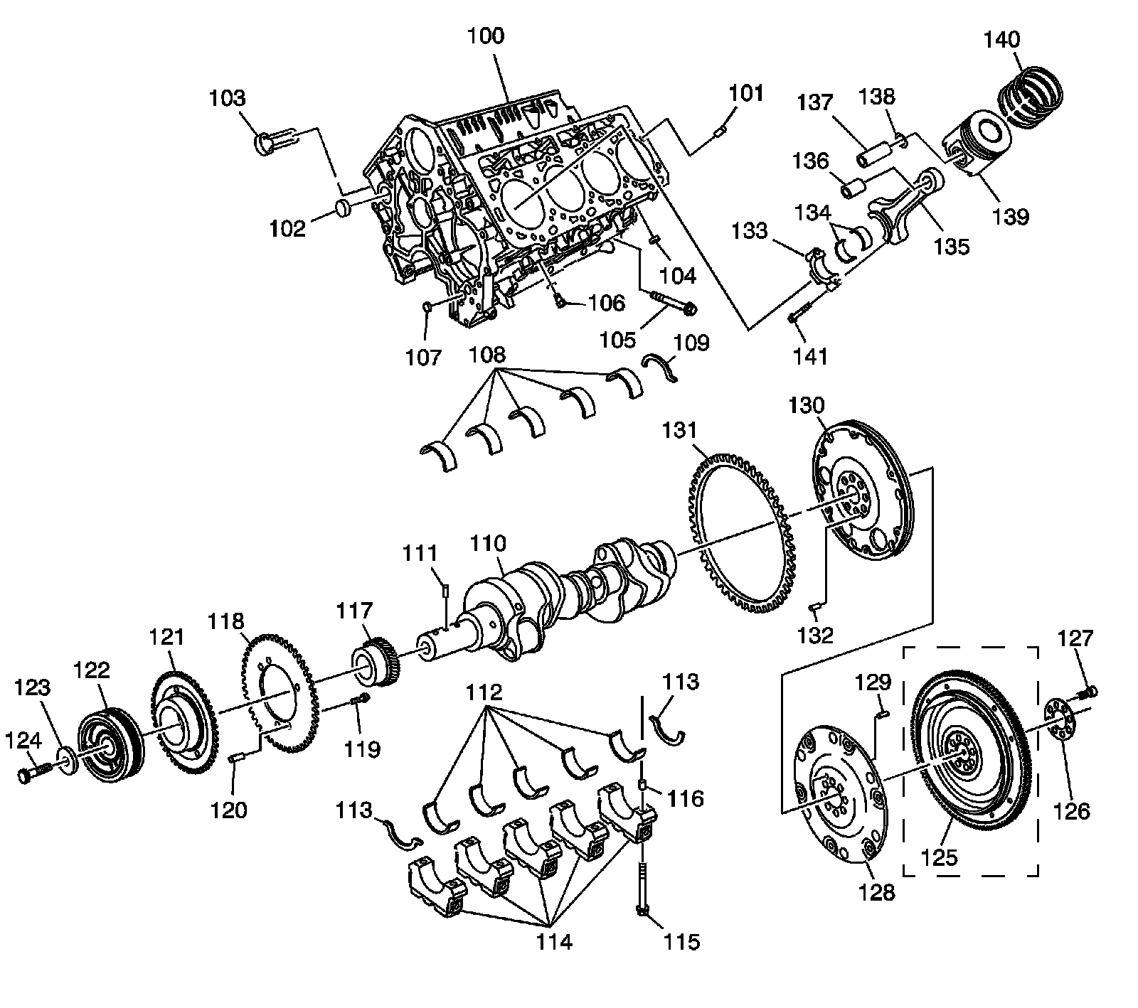
100 - Engine Block
101 - Dowel Pin
102 - Engine Block Plug
103 - Engine Block Heater
104 - Engine Block Plug
105 - Crankshaft Bearing Cap Bolt
106 - Engine Block Plug
107 - Engine Block Plug
108 - Upper Crankshaft Bearings
109 - Upper Thrust Bearing
110 - Crankshaft
111 - Crankshaft Pin
112 - Lower Crankshaft Bearings
113 - Lower Thrust Bearings
113 - Lower Thrust Bearings
114 - Crankshaft Bearing Cap
115 - Crankshaft Bearing Cap Bolt
116 - Dowel Pin
117 - Crankshaft Gear
118 - Crankshaft Position Sensor Exciter Ring
119 - Crankshaft Position Sensor Exciter Ring Bolt
120 - Crankshaft Position Sensor Exciter Ring Pin
121 - Oil Pump Drive Gear
122 - Crankshaft Balancer
123 - Crankshaft Balancer Washer
124 - Crankshaft Balancer Bolt
125 - Flywheel - Manual Transmission
126 - Flywheel Washer
127 - Flywheel Bolt
128 - Flywheel Plate
129 - Dowel Pin
130 - Flywheel - Automatic Transmission
131 - Ring Gear
132 - Dowel Pin
133 - Connecting Rod Cap
134 - Connecting Rod Bearings
135 - Connecting Rod
136 - Connecting Rod Bushing
137 - Piston Pin
138 - Piston Pin Retainer
139 - Piston
140 - Piston Rings
141 - Connecting Rod Bolt

Cylinder Head, Valves, Lifters, Timing Components, Camshaft

Cylinder Head, Valves, Lifters, Timing Components, Camshaft:




200 - Cylinder Head
200 - Cylinder Head
201 - Cylinder Head Gasket
201 - Cylinder Head Gasket
202 - Cylinder Head Bolt
202 - Cylinder Head Bolt
203 - Exhaust Valve
204 - Pushrod
205 - Valve Spring Seat
206 - Valve Spring
207 - Valve Spring Retainer
208 - Valve Key
209 - Valve Bridge
210 - Valve Bridge Pin
211 - Rocker Arm Shaft Plug
212 - Rocker Arm Shaft Mount
213 - Rocker Arm Shaft Mount Bolt
214 - Rocker Arm Shaft Assembly Lock Nut
215 - Rocker Arm
216 - Rocker Arm Shaft Assembly
217 - Fuel Injector
218 - Fuel Injector O-ring Seal
219 - Fuel Injector Gasket
220 - Fuel Injector Bracket
221 - Fuel Injector Bracket Bolt
222 - Fuel Return Pipe
223 - Fuel Return Pipe Bolt
224 - Glow Plug
225 - Valve Lifter Guide Bracket
226 - Valve Lifter Guide
227 - Valve Lifter
228 - Camshaft
229 - Camshaft Bearings
230 - Camshaft Pin
231 - Camshaft Thrust Plate
232 - Camshaft Thrust Plate Bolt
233 - Camshaft Gear
234 - Camshaft Gear Washer
235 - Camshaft Gear Bolt
236 - Camshaft Position Sensor Exciter Ring
237 - Camshaft Position Sensor Exciter Ring Pin
238 - Camshaft Position Sensor Exciter Ring Bolt

Cooling, Water Pump

Cooling, Water Pump:




300 - Water Pump
301 - Water Pump Bolt
302 - Water Pump O-ring Seal
303 - Water Pump Gasket
304 - Cooling Fan Pulley Insulator
305 - Cooling Fan Pulley Stud
306 - Cooling Fan Pulley Nut
307 - Cooling Fan Pulley Bolt
308 - Cooling Fan Pulley
309 - Cooling Fan Pulley Bracket
310 - Thermostat Housing Bolt
310 - Thermostat Housing Bolt
311 - Thermostat Housing Stud
312 - Thermostat Housing Nut
313 - Thermostat Bypass Pipe
314 - Thermostat Bypass Pipe O-ring
315 - Thermostat Bypass Pipe Gasket
316 - Thermostat Bypass Pipe Bolt
317 - Thermostat
318 - Heater Pipe
319 - Heater Pipe Bolt
320 - Thermostat Cover
321 - Thermostat Cover Bolt
325 - Thermostat Housing
326 - Thermostat Housing Gasket
327 - Thermostat Bypass Pipe Crossover Tube
328 - Thermostat Bypass Pipe Crossover Tube Clamps

Oil Pan, Pump, Filter, Tube

Oil Pan, Pump, Filter, Tube:




400 - Oil Pump Housing
401 - Oil Pump Cover
402 - Oil Pump Cover Bolt
403 - Oil Pump Drive Gear
404 - Oil Pump Driven Gear
405 - Oil Pump Gear
406 - Oil Pump Gear Nut
407 - Oil Level Indicator Tube
408 - Oil Level Indicator Tube Bolt
409 - Oil Level Indicator
410 - Oil Level Indicator Tube O-ring
411 - Oil Pump Pipe and Screen Assembly
412 - Oil Pump Pipe and Screen Assembly Bolt
413 - Oil Pump Pipe and Screen assembly Gasket
414 - Upper Oil Pan
415 - Upper Oil Pan Bolt
416 - Lower Oil Pan
417 - Lower Oil Pan Bolt
418 - Oil Level Sensor
419 - Oil Level Sensor Bolt
420 - Oil Level Sensor Retainer
421 - Oil Drain Plug
422 - Engine Oil Cooler
423 - Engine Oil Cooler O-ring
424 - Engine Oil Cooler Bolt
424 - Engine Oil Cooler Bolt
425 - Oil Filter Adapter
426 - Oil Filter
427 - Oil Pressure Relief Valve Spring Cup
428 - Oil Pressure Relief Valve Spring
429 - Oil Pressure Relief Valve Spring Plug
430 - Oil Cooler Tube
431 - Oil Fill Tube
432 - Oil Fill Tube Cap
433 - Oil Fill Tube Bolt
434 - Oil Fill Tube O-ring

Intake Manifold, Rails, Covers

Intake Manifold, Rails, Covers:




500 - Intake Manifold
500 - Intake Manifold
501 - Intake Manifold Bolt
501 - Intake Manifold Bolt
502 - Intake Manifold Stud
503 - Intake Manifold Nut
504 - Intake Manifold Crossover
505 - Intake Manifold Crossover Gasket
505 - Intake Manifold Crossover Gasket
507 - Air Inlet Tube
508 - EGR
509 - EGR Bracket
510 - EGR Gasket
511 - EGR Cooler
512 - EGR Cooler Bracket
513 - Fuel Pipe
514 - Fuel Pipe Bolt
515 - PCV Hose
516 - Lower Turbocharger Heat Shield
517 - Turbocharger
518 - Turbocharger Bolt
519 - Turbocharger Air Inlet
520 - Turbocharger Air Inlet Clamp
521 - Upper Turbocharger Heat Shield
522 - Upper Turbocharger Heat Shield Bolt
523 - Fuel Inlet Pipe Assembly
524 - Fuel Inlet Pipe Assembly Bolt
524 - Fuel Inlet Pipe Assembly Bolt
525 - Fuel Feed Pipe
526 - Fuel Feed Pipe Bolt
527 - Fuel Feed Pipe Nut
528 - Fuel Rail Balance Pipe
529 - Fuel Rail Balance Pipe Bolt
530 - Turbocharger Oil Supply Line
531 - Turbocharger Oil Supply Line Bolt
532 - Fuel Injection Pump
533 - Fuel Injection Pump Bolt
535 - Fuel Rail
535 - Fuel Rail
536 - Fuel Rail Bolts
536 - Fuel Rail Bolts
537 - Fuel Rail Bracket
537 - Fuel Rail Bracket
538 - Fuel Injection Pump Pipe
539 - Injection Pipes
539 - Injection Pipes
540 - Lower Valve Rocker Arm Cover
540 - Lower Valve Rocker Arm Cover
541 - Lower Valve Rocker Arm Cover Gasket
541 - Lower Valve Rocker Arm Cover Gasket
542 - Lower Valve Rocker Arm Cover Bolt
543 - Upper Valve Rocker Arm Cover Gasket
543 - Upper Valve Rocker Arm Cover Gasket
544 - Upper Valve Rocker Arm Cover
544 - Upper Valve Rocker Arm Cover
545 - Upper Valve Rocker Arm Cover Bolt
545 - Upper Valve Rocker Arm Cover Bolt
545 - Upper Valve Rocker Arm Cover Bolt
546 - Engine Front Cover
547 - Engine Front Cover Bolt
548 - Flywheel Housing
549 - Flywheel Housing Bolt
550 - Dowel Pin
551 - Crankshaft Rear Oil Seal
552 - Flywheel Housing Oil Cooler Adapter
553 - Flywheel Housing Oil Cooler Adapter Bolt
554 - Flywheel Housing Oil Cooler Adapter Gasket
555 - Flywheel Housing O-ring
556 - Flywheel Housing Cover
557 - Flywheel Housing Cover Bolt
558 - Flywheel Housing Cover Gasket
559 - Fuel Schrader Valve
560 - Fuel Schrader Valve Nuts
561 - Fuel Schrader Valve Bracket
561 - Fuel Schrader Valve Bracket
562 - Intake Pipe
563 - Intake Heater
707 - Turbocharger Boost Sensor

Exhaust Manifolds, EGR, Air

Exhaust Manifolds, EGR, Air:




600 - Exhaust Manifold
600 - Exhaust Manifold
601 - Exhaust Manifold Gasket
601 - Exhaust Manifold Gasket
602 - Exhaust Manifold Bolt
602 - Exhaust Manifold Bolt
603 - Exhaust Manifold Heat Shield
603 - Exhaust Manifold Heat Shield
604 - Exhaust Manifold Heat Shield Bolt
604 - Exhaust Manifold Heat Shield Bolt
605 - Exhaust Manifold Nut
605 - Exhaust Manifold Nut
606 - Exhaust Pipe
607 - Exhaust Pipe Gasket
608 - Exhaust Pipe Bolt
609 - Exhaust Pipe Stud
610 - Exhaust Pipe Nut
611 - Exhaust Crossover Pipe
612 - Exhaust Crossover Pipe Gasket
613 - Exhaust Crossover Pipe Bolt
613 - Exhaust Crossover Pipe Bolt
614 - Exhaust Crossover Pipe Heat Shield
615 - Exhaust Crossover Pipe Heat Shield Bolt
616 - Exhaust Outlet Adapter
617 - Exhaust Outlet Heat Shield
618 - Exhaust Outlet Adapter Clamp

Miscellaneous, Sensors, Ignition, Vacuum Hoses, Electrical

Miscellaneous, Sensors, Ignition, Vacuum Hoses, Electrical:




700 - Engine Wiring Harness
701 - Glow Plug Controller
702 - Glow Plug Controller Bracket
703 - PCV Cover
704 - PCV Cover Bolt
705 - PCV Diaphragm
706 - PCV Spring
710 - Oil Pressure Sensor
711 - Coolant Temperature Sensor
712 - Crankshaft Position Sensor
713 - Crankshaft Position Sensor Bolt
714 - Crankshaft Position Sensor O-ring
715 - Camshaft Position Sensor
716 - Camshaft Position Sensor Bolt
717 - Camshaft Position Sensor O-ring
718 - Generator Mounting Bracket
719 - Idler Pulley
719 - Idler Pulley
719 - Idler Pulley
720 - Idler Pulley Bolt
720 - Idler Pulley Bolt
721 - Generator Mounting Bracket Bolt
722 - Drive Belt Tensioner
723 - Drive Belt Tensioner Bolt
724 - Power Steering Pump Bracket
725 - Power Steering Pump Bracket Bolt