lemon-mirror:
Home >> Chevrolet >> 2008 >> Corvette V8-6.2L >> Repair and Diagnosis >> Diagrams >> Components >> Instrument Panel/Center Console Component Views

Instrument Panel/Center Console Component Views



Instrument Panel/Center Console Component Views

Left Side of Instrument Panel




1 - Brake Pedal Position Sensor
2 - Accelerator Pedal Position (APP) Sensor
3 - Sunload Sensor Assembly
4 - Turn Signal/Multifunction Switch
5 - Clutch Pedal Position (CPP) Switch (MM6/MZ6)
6 - Clutch Start Switch (MM6/MZ6)

Under Steering Column




1 - Steering Column
2 - Instrument Panel Structure
3 - Data Link Connector (DLC)

Steering Components

Steering Components:




1 - Steering Column Lock Control Module (ULS)
2 - Telescope Switch (N37/NP7)
3 - Steering Wheel Tilt Lever
4 - Telescoping Drive Motor (N37/NP7)
5 - Variable Effort Steering Actuator
6 - Variable Effort Steering Actuator Connector
7 - Power Steering Fluid Reservoir
8 - Power Steering Pump

Left Side of Steering Wheel (T79)




1 - Turn Signal/Multifunction Switch
2 - Headlamp Switch
3 - Fog Lamp Switch

Steering Column




1 - Turn Signal/Multifunction Switch
2 - Windshield Wiper/Washer Switch

Steering Wheel




1 - Tap Shift Switch - Left
2 - Tap Shift Switch - Right
3 - Steering Wheel Controls Switch - Right (UK3)
4 - Inflatable Restraint Steering Wheel Module

Center of Steering Wheel




1 - Horn Switch Contacts
2 - Inflatable Restraint Steering Wheel Module Coil
3 - Horn Switch Contacts

Passenger Area




1 - Cigar Lighter
2 - Auxiliary Outlet
3 - G301
4 - G201
5 - JX205
6 - Ignition Mode Switch

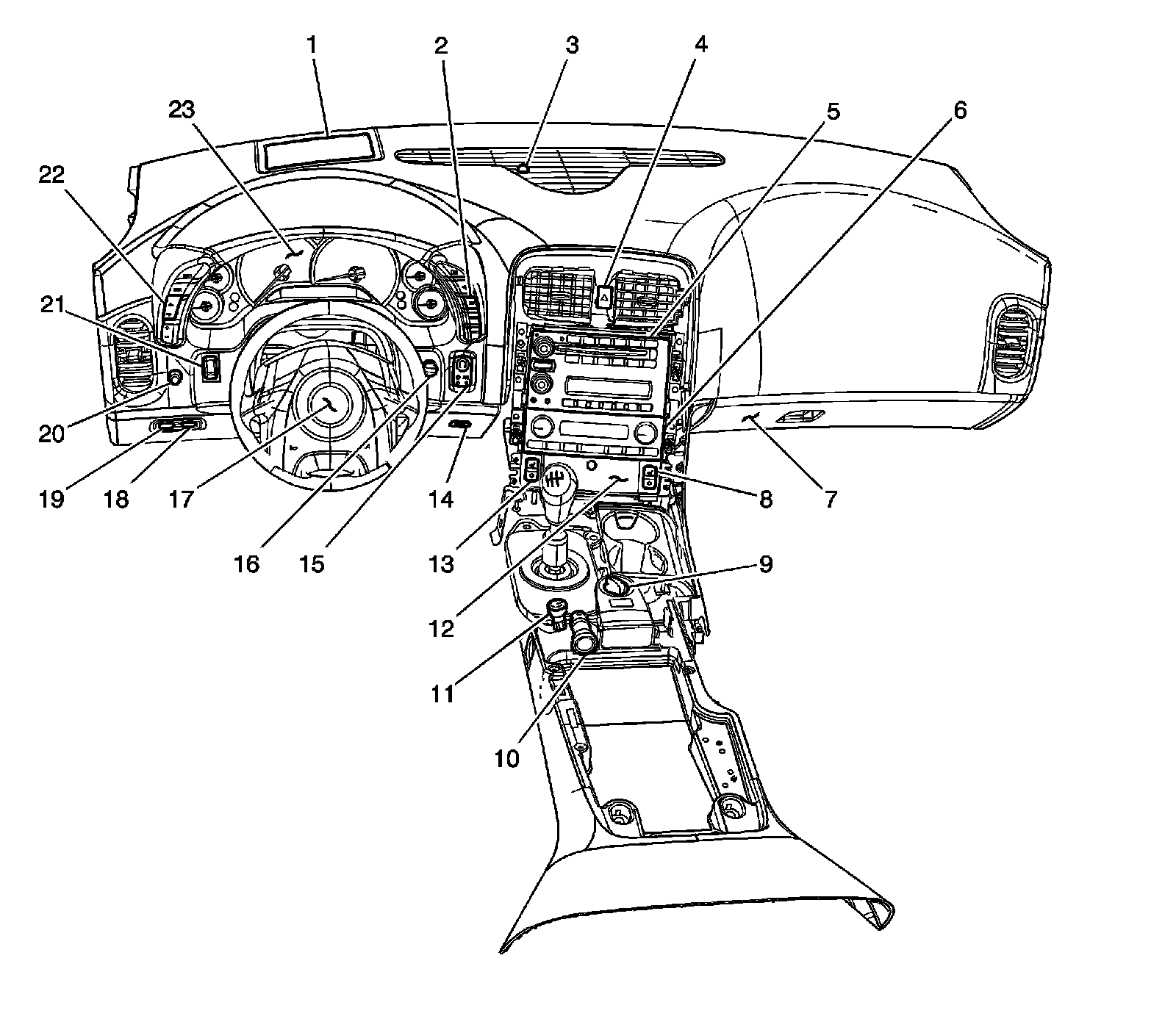
Instrument Panel and Console Components




1 - Head Up Display (HUD) (UV6)
2 - Driver Information Center (DIC) Switch
3 - Sunload Sensor Assembly
4 - Hazard Switch
5 - Radio
6 - HVAC Control Module
7 - Instrument Panel Compartment Lamp
8 - Heated Seat Switch - Passenger (KA1)
9 - Suspension Control Switch
10 - Auxiliary Power Outlet
11 - Traction Control Switch
12 - Cigar Lighter
13 - Heated Seat Switch - Driver (KA1)
14 - Courtesy Lamp - Left
15 - Ignition Mode Switch
16 - Air Temperature Sensor - Inside
17 - Inflatable Restraint Steering Wheel Module
18 - Rear Compartment Lid Release Switch - Interior
19 - Fuel Door Release Switch
20 - Instrument Panel Dimmer Switch
21 - Folding Top Control Switch (CM7)
22 - Head Up Display (HUD) Switch (UV6)
23 - Instrument Panel Cluster (IPC)

Instrument Panel and Overhead Lamps




1 - Vanity Mirror Lamp - Left
2 - Inside Rearview Mirror w/Reading Lamps
3 - Vanity Mirror Lamp - Right
4 - Instrument Panel Compartment Lamp
5 - Courtesy Lamp - Right
6 - Courtesy Lamp - Left

Cellular Communication Components




1 - Vehicle Communication Interface Module (VCIM) (UE1)/Traffic Information Receiver (UZD/U3Z)
2 - Cellular Microphone
3 - Inside Rearview Mirror
4 - Cellular and Navigational Antenna (UE1)
5 - Radio

Behind the Center of the Instrument Panel




1 - Inflatable Restraint Sensing and Diagnostic Module (SDM)
2 - Yaw and Lateral Accelerometer Sensor

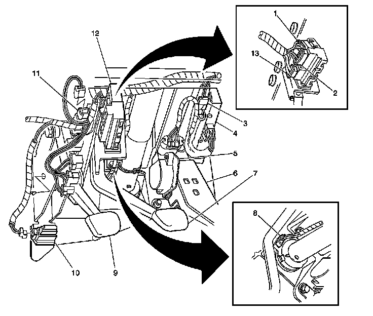
Under Left Side of the Dash

Under Side of the Dash-Left:




1 - Stop Lamp Switch X1
2 - Stop Lamp Switch X3
3 - X213
4 - Bose Signal Processor
5 - Accelerator Pedal Position (APP) Sensor
6 - Accelerator Pedal
7 - Brake Pedal
8 - Steering Wheel Position Sensor
9 - Clutch Pedal
10 - Clutch Pedal Start Switch
11 - Clutch Pedal Position Switch
12 - Stop Lamp Switch
13 - Stop Lamp Switch Connector X2

HVAC Module Components




1 - Air Temperature Actuator-Left
2 - Air Temperature Sensor-Upper Right
3 - Recirculation Actuator
4 - Air Temperature Actuator-Right
5 - Mode Actuator
6 - Air Temperature Sensor-Lower Right
7 - Air Temperature Sensor-Lower Left
8 - HVAC Control Module
9 - Air Temperature Sensor-Upper Left

Right Instrument Panel Console




1 - Remote Control Door Lock Receiver (RCDLR)
2 - Instrument Panel Compartment
3 - Keyless Entry Antenna - Back Up

Instrument Panel Harness - Engine Compartment and Lower Right Side of Instrument Panel




1 - Body Control Module (BCM) X2
2 - Fuse Block - Instrument Panel
3 - Relay Block - Instrument Panel
4 - JX208
5 - Body Control Module (BCM) X1

Right Side of Instrument Panel




1 - JX208
2 - Body Control Module (BCM) X2
3 - Body Control Module (BCM) X3
4 - Body Control Module (BCM) X4
5 - G202
6 - Relay Block - Instrument Panel
7 - G302

Floor Shift Assembly

Floor Shift Assembly:




1 - Automatic Transmission Shift Lever
2 - A/T Shift Lock Control Solenoid