lemon-mirror:
Home >> Chevrolet >> 2008 >> Corvette V8-6.2L >> Repair and Diagnosis >> Diagrams >> Components >> Door Component Views

Door Component Views



Door Component Views

Outside Mirror Antennas




1 - Digital Radio Antenna - Passenger (U2K)
2 - Digital Radio Antenna - Driver (U2K)

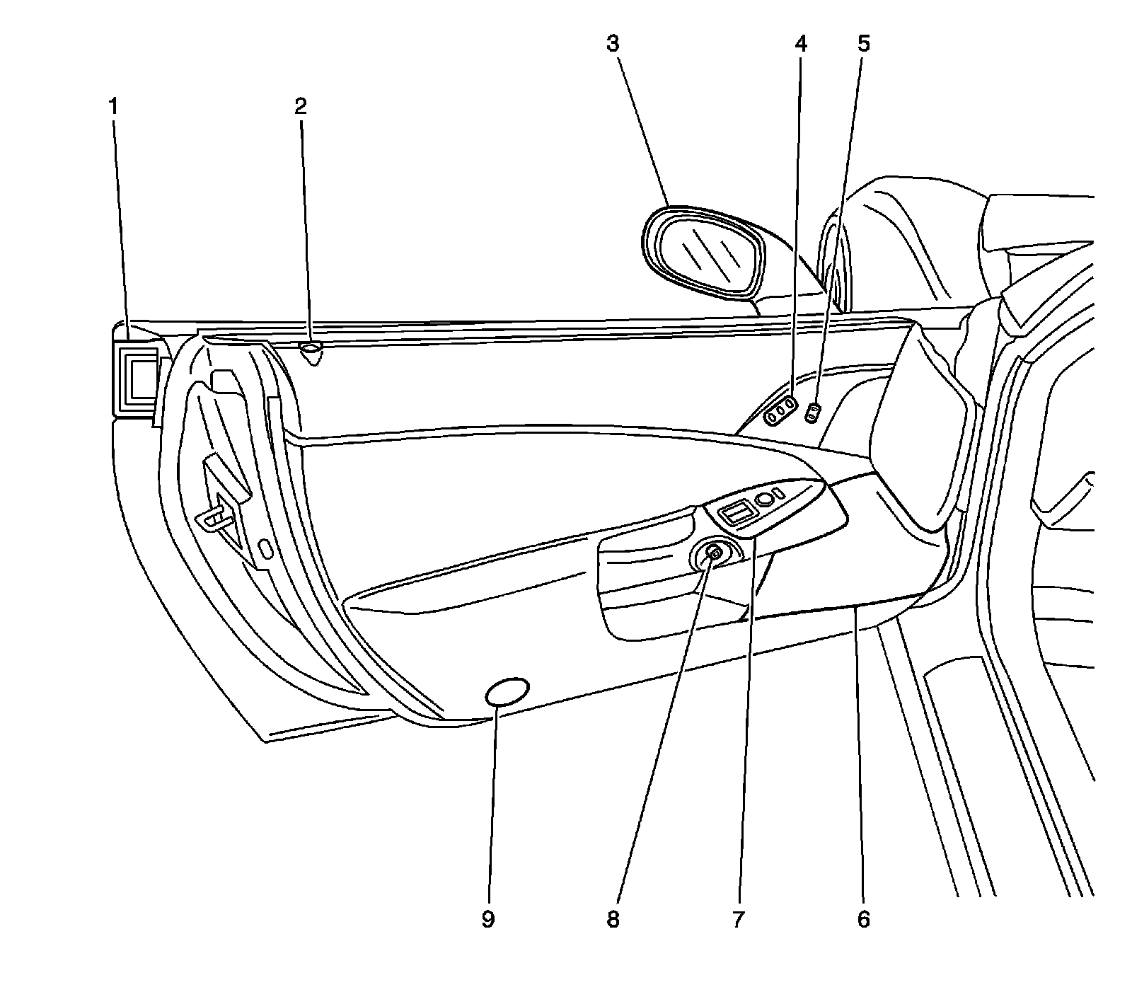
Driver Door




1 - Door Handle Switch - Driver Exterior
2 - Door Lock Indicator - Driver
3 - Outside Rearview Mirror - Driver
4 - Memory Seat Switch (AAB)
5 - Door Lock Switch - Driver
6 - Speaker - Left Front Door Subwoofer
7 - Driver Door Switch Assembly (DDSA)
8 - Door Handle Switch - Driver Interior
9 - Door Reflector (if equipped)

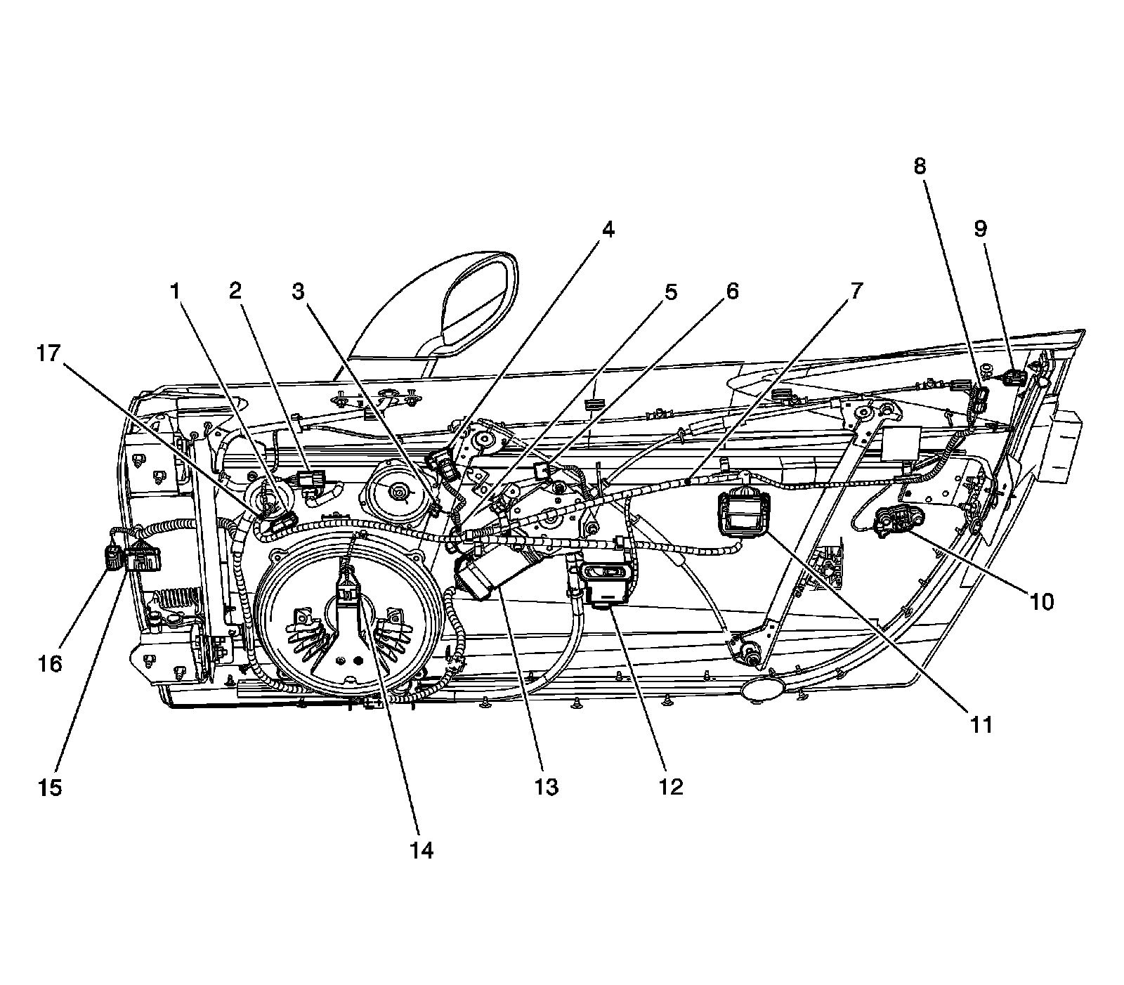
Driver Door Components




1 - Door Handle Switch - Driver Exterior
2 - Door Lock Indicator - Driver
3 - J579
4 - J559
5 - Memory Seat Switch
6 - Door Lock Switch - Driver
7 - Speaker - Left Front Door Tweeter
8 - Outside Rearview Mirror - Driver X1
9 - J539
10 - Outside Rearview Mirror - Driver X2
11 - X503
12 - X501
13 - Speaker - Bose
14 - Driver Door Module (DDM)
15 - Driver Door Switch Assembly (DDSA)
16 - Door Handle Switch - Driver Interior
17 - X555
18 - Inflatable Restraint Side Impact Sensor - Left (AJ7)

Passenger Door




1 - Door Lock Switch - Passenger
2 - Outside Rearview Mirror - Passenger
3 - Door Lock Indicator - Passenger
4 - Door Handle Switch - Passenger Exterior
5 - Door Reflector
6 - Window Switch - Front Passenger
7 - Door Handle Switch - Passenger Interior
8 - Speaker - Right Front Door Subwoofer

Passenger Door Components




1 - Outside Rearview Mirror - Passenger X2
2 - Outside Rearview Mirror - Passenger X1
3 - Speaker - Right Front Door Tweeter
4 - Door Lock Switch - Passenger
5 - J680
6 - Door Handle Switch - Passenger Interior
7 - J660
8 - Door Lock Indicator - Passenger
9 - Door Handle Switch - Passenger Exterior
10 - Inflatable Restraint Side Impact Sensor - Right (AJ7)
11 - X666
12 - Window Switch - Front Passenger
13 - Front Passenger Door Module (FPDM)
14 - Speaker - Bose
15 - X600
16 - X602 (U32)
17 - J640

Door Latches




1 - Door Latch - Front Passenger
2 - Door Latch - Driver