lemon-mirror:
Home >> Chevrolet >> 2007 >> Optra (CANADA) L4-2.0L >> Repair and Diagnosis >> Heating and Air Conditioning >> Control Assembly >> Locations

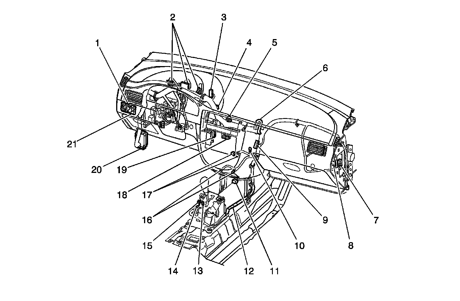
Control Assembly: Locations




Harness Routing Views

Instrument Harness Routing




1 - Headlamp Leveling Switch
2 - Instrument Cluster
3 - SP202
4 - C207
5 - Hazard Switch
6 - Clock
7 - Outside Rearview Mirror
8 - C208
9 - SP204
10 - G204
11 - Auxiliary Power Outlet
12 - C210
13 - PRNDL Illumination
14 - BTSI Solenoid
15 - Hold Switch
16 - Cigar Lighter and Ash Tray
17 - A/C Control Switch
18 - Radio
19 - SP203
20 - C202
21 - Dimmer Control Unit