lemon-mirror:
Home >> Chevrolet >> 2006 >> HHR L4-2.4L >> Repair and Diagnosis >> Powertrain Management >> Ignition System >> Ignition Coil >> Service and Repair

Ignition Coil: Service and Repair



IGNITION COIL(S) REPLACEMENT

REMOVAL PROCEDURE




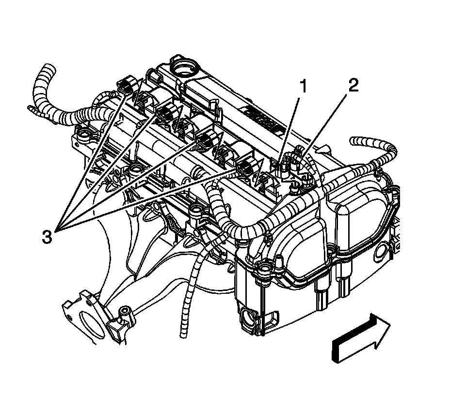
1. Disconnect the ignition coil electrical connector(s) (3).




2. Remove the ignition coil bolt(s).
3. Remove the ignition coil(s).

INSTALLATION PROCEDURE




1. Install the ignition coil(s).

NOTE: Refer to Fastener Notice.

2. Install the ignition coil bolt(s).

Tighten the bolt(s) to 10 N.m (89 lb in).




3. Connect the ignition coil electrical connector(s) (3).