lemon-mirror:
Home >> Chevrolet >> 2005 >> Express 2500 V6-4.3L VIN X >> Repair and Diagnosis >> Diagrams >> Exploded Views >> Engine >> Upper Engine View 1

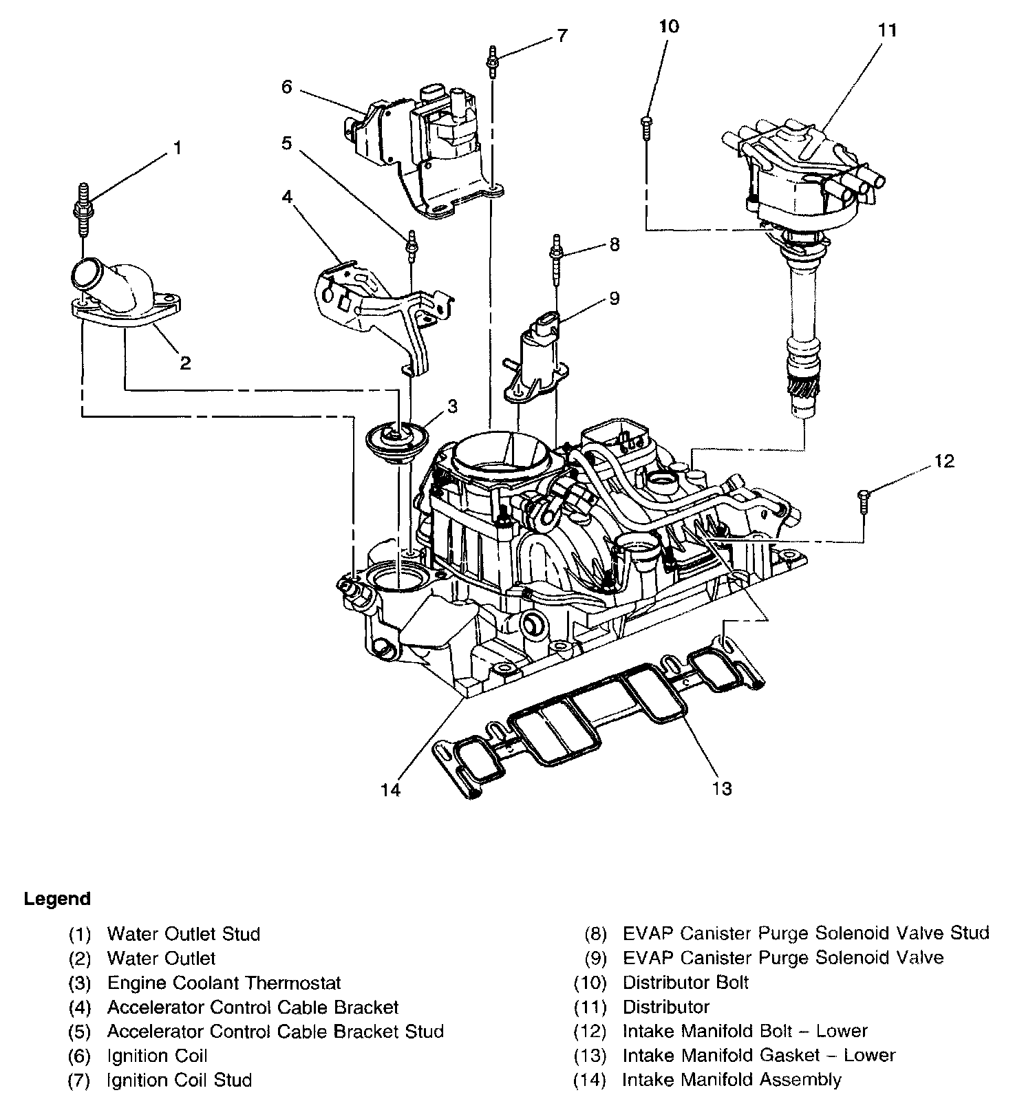
Upper Engine View 1