lemon-mirror:
Home >> Chevrolet >> 1992 >> Cavalier/Z24 L4-134 2.2L >> Repair and Diagnosis >> Powertrain Management >> Computers and Control Systems >> Engine Control Module >> Testing and Inspection

Engine Control Module: Testing and Inspection

Diagnostic Circuit Check:




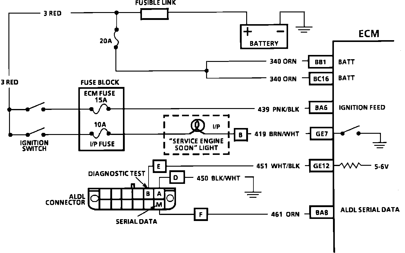
Wiring Diagram:






CIRCUIT DESCRIPTION:
The diagnostic circuit check is an organized approach to identifying a problem created by an electronic engine control system malfunction. It must be the starting point for any driveability complaint diagnosis, because it directs the service technician to the next logical step in diagnosing the complaint. Understanding the chart and using it correctly will reduce diagnostic time and prevent the unnecessary replacement of good parts.

TEST DESCRIPTION: Numbers below refer to circled numbers on the diagnostic chart.

1. This step is a check for the proper operation of the CHECK ENGINE light. The CHECK ENGINE light should be "ON" steady.

2. No check engine light at this point indicates that there is a problem with the check engine light circuit or the ECM control of that circuit.

3. This test checks the ability of the ECM to control the check engine light. With the diagnostic terminal grounded, the check engine light should flash a Code 12 three times, followed by any trouble code stored in memory. Depending upon the type of ECM, a PROM or MEM-CAL error may result in the inability to flash Code 12.

4. Most of the procedures use a scan tool to aid diagnosis, therefore, serial data must be available. If a PROM or MEM-CAL error is present, the ECM may have been able to flash Code 12/51, but not enable serial data.

5. Although the ECM is powered up, a cranks but will not run symptom could exist because of an ECM or system problem.

6. This step will isolate if the customer complaint is a CHECK ENGINE light or a driveability problem with no CHECK ENGINE light. For a list of valid codes, see TROUBLE CODE DESCRIPTION. An invalid code may be the result of a faulty scan tool, MEM-CAL/PROM or ECM.

7. Comparison of actual control system data with the typical values is a quick check to determine if any parameter is not within limits. Keep in mind that a base engine problem (i.e. advanced cam timing) may substantially alter sensor values.

8. Installation of a scan tool will provide a good ground path for the ECM and may hide a driveability complaint due to poor ECM grounds.

9. If the actual data is not within the typical values established, the charts in C-CHARTS will provide a functional check of the suspect component or system.