lemon-mirror:
Home >> Chevrolet >> 1987 >> Astro Van M L4-151 2.5L >> Repair and Diagnosis >> Diagrams >> Components >> Modules >> Electronic Spark Control (ESC) Module

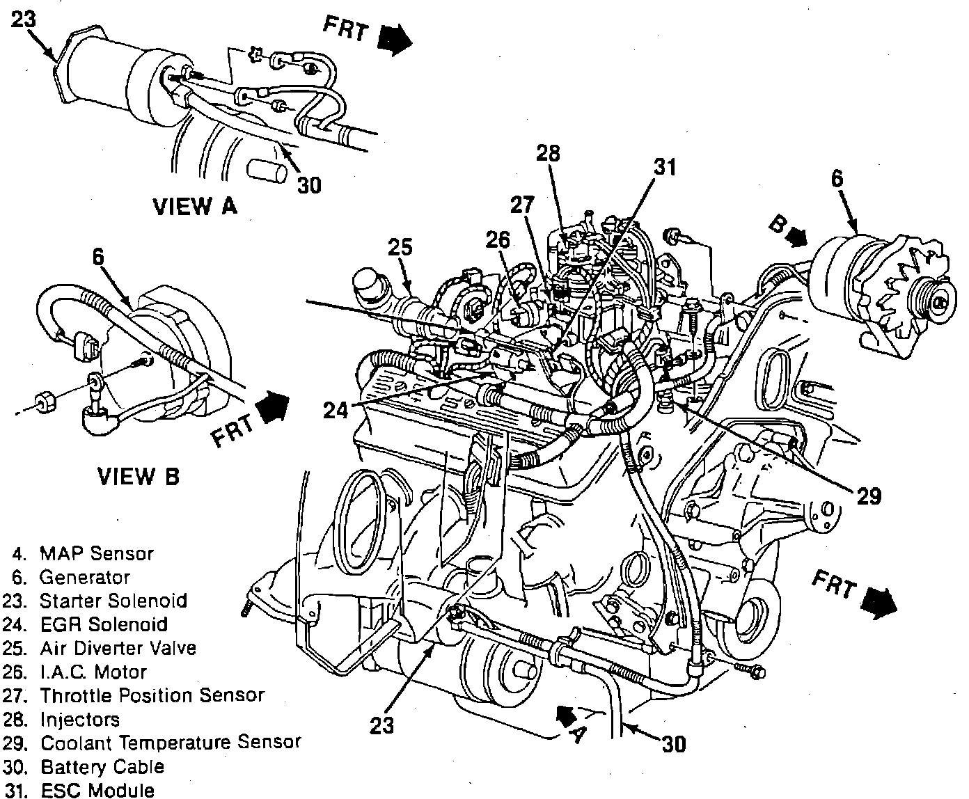
Electronic Spark Control (ESC) Module

Right Side Engine Wiring Harness.:





In RH Side Of Engine Wiring Harness On Bracket, Near Top RH Side Of Engine