lemon-mirror:
Home >> Cadillac >> 2009 >> CTS RWD V6-3.6L >> Repair and Diagnosis >> Diagrams >> Components >> Powertrain Component Views

Powertrain Component Views




Powertrain Component Views

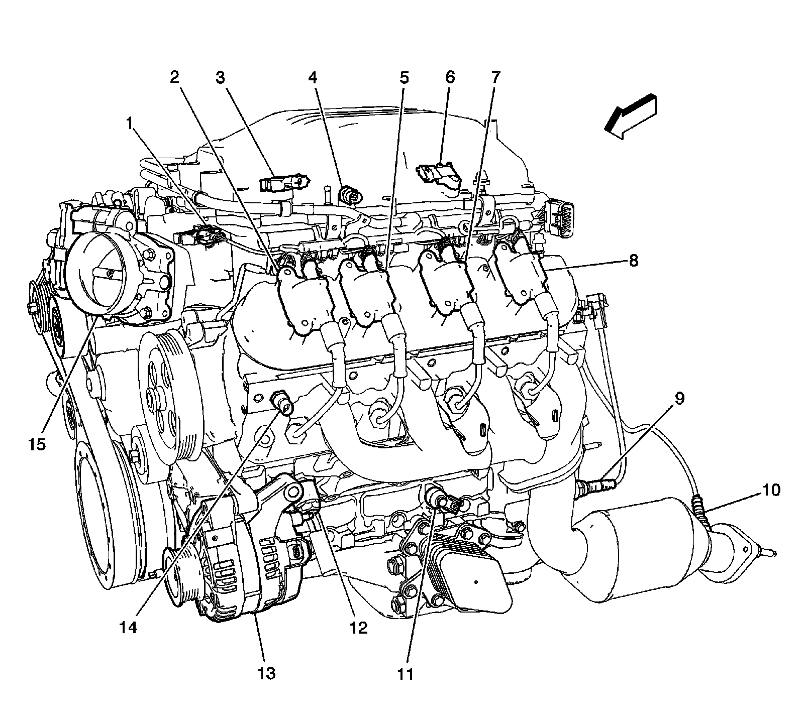
Engine-Right Front (LLT/LP1/LY7)




1 - Throttle Body
2 - Intake Manifold Tuning (IMT) Solenoid Valve (LP1/LY7)
3 - Ignition Coil 5
4 - Ignition Coil 3
5 - Ignition Coil 1
6 - Engine Coolant Temperature (ECT) Sensor
7 - Knock Sensor (KS) 2
8 - A/C Compressor Clutch
9 - Knock Sensor (KS) 1
10 - Crankshaft Position (CKP) Sensor

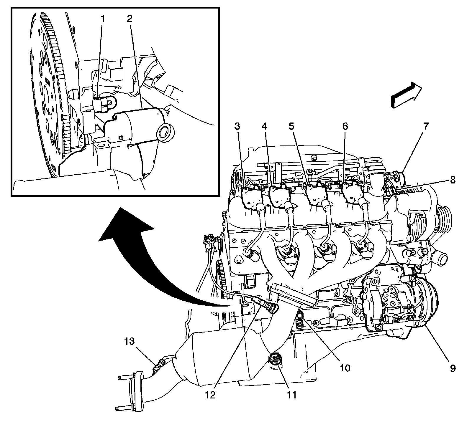
Engine-Right Rear (LLT/LP1/LY7)




1 - Evaporative Emissions (EVAP) Canister Purge Solenoid Valve
2 - Ignition Coil 2
3 - Ignition Coil 4
4 - Ignition Coil 6
5 - Heated Oxygen Sensor (HO2S) Bank 2 Sensor 1
6 - Starter Motor
7 - Heated Oxygen Sensor (HO2S) Bank 1 Sensor 1

Engine-Front (LLT/LP1/LY7)




1 - Camshaft Position (CMP) Sensor - Bank 1 Exhaust
2 - Camshaft Position (CMP) Actuator Solenoid Valve - Bank 1 Exhaust
3 - Camshaft Position (CMP) Actuator Solenoid Valve - Bank 1 Intake
4 - Camshaft Position (CMP) Sensor - Bank 1 Intake
5 - Camshaft Position (CMP) Sensor - Bank 2 Intake
6 - Camshaft Position (CMP) Actuator Solenoid Valve - Bank 2 Intake
7 - Camshaft Position (CMP) Actuator Solenoid Valve - Bank 2 Exhaust
8 - Camshaft Position (CMP) Sensor - Bank 2 Exhaust

Engine-Top (LLT/LP1/LY7)




1 - Fuel Injector 2
2 - Fuel Injector 4
3 - Fuel Injector 6
4 - Fuel Injector 5
5 - Fuel Injector 3
6 - Fuel Injector 1

Engine Left Side (LSA)




1 - Supercharger Air Inlet Pressure Sensor
2 - Ignition Coil 1
3 - Manifold Absolute Pressure (MAP) Sensor
4 - Intake Air Temperature Sensor
5 - Ignition Coil 3
6 - Barometric Pressure (BARO) Sensor
7 - Ignition Coil 5
8 - Ignition Coil 7
9 - Heated Oxygen Sensor (HO2S) Bank 1 Sensor 1
10 - Heated Oxygen Sensor (HO2S) Bank 1 Sensor 2
11 - Knock Sensor (KS) 1
12 - Block Heater Connector
13 - Generator
14 - Engine Coolant Temperature (ECT) Sensor
15 - Throttle Body

Engine-Right Side (LSA)




1 - Crankshaft Position (CKP) Sensor
2 - Starter Solenoid
3 - Ignition Coil 8
4 - Ignition Coil 6
5 - Ignition Coil 4
6 - Ignition Coil 2
7 - Supercharger Bypass Valve Actuator
8 - Charge Air Bypass Regulator Solenoid Valve
9 - A/C Compressor
10 - Knock Sensor 2
11 - Engine Oil Level and Temperature Sensor
12 - Heated Oxygen Sensor (HO2S) Bank 2 Sensor 1
13 - Heated Oxygen Sensor (HO2S) Bank 2 Sensor 2

Engine - Top View (LSA)




1 - Evaporative Emissions (EVAP) Canister Purge Solenoid Valve
2 - Fuel Injector 2 (LSA)
3 - Fuel Injector 4 (LSA)
4 - Fuel Injector 6 (LSA)
5 - Fuel Injector 8 (LSA)
6 - Fuel Injector 1 (LSA)
7 - Fuel Injector 3 (LSA)
8 - Engine Oil Pressure (EOP) Sensor
9 - Fuel Injector 7 (LSA)
10 - Fuel Injector 5 (LSA)

Manual Transmission Components (MG9)




1 - Manual Transmission Fluid Temperature Sensor
2 - Skip Shift Solenoid
3 - Reverse Lockout Solenoid
4 - Backup Lamp Switch
5 - Vehicle Speed Sensor (VSS)

Transfer Case Components MYD and MX7)




1 - Transfer Case Clutch Resistor
2 - Transfer Case Clutch Coil (MX7)
3 - Transfer Case Temperature Sensor