lemon-mirror:
Home >> Cadillac >> 2008 >> SRX RWD V6-3.6L >> Repair and Diagnosis >> Diagrams >> Electrical Diagrams >> Powertrain Management >> Computers and Control Systems >> Body Control Module

Body Control Module



Power Moding Schematics

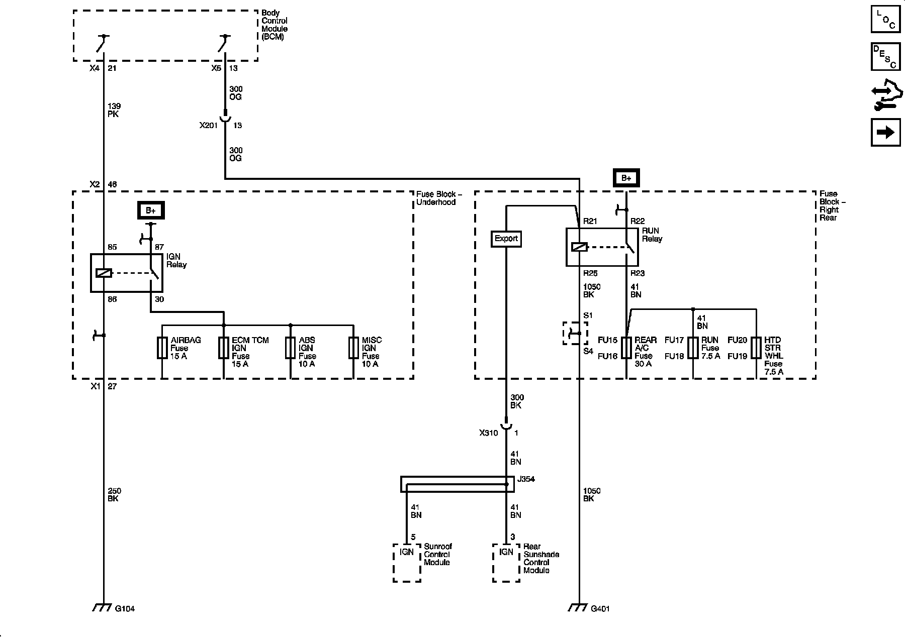
Ignition Power Modes - RUN





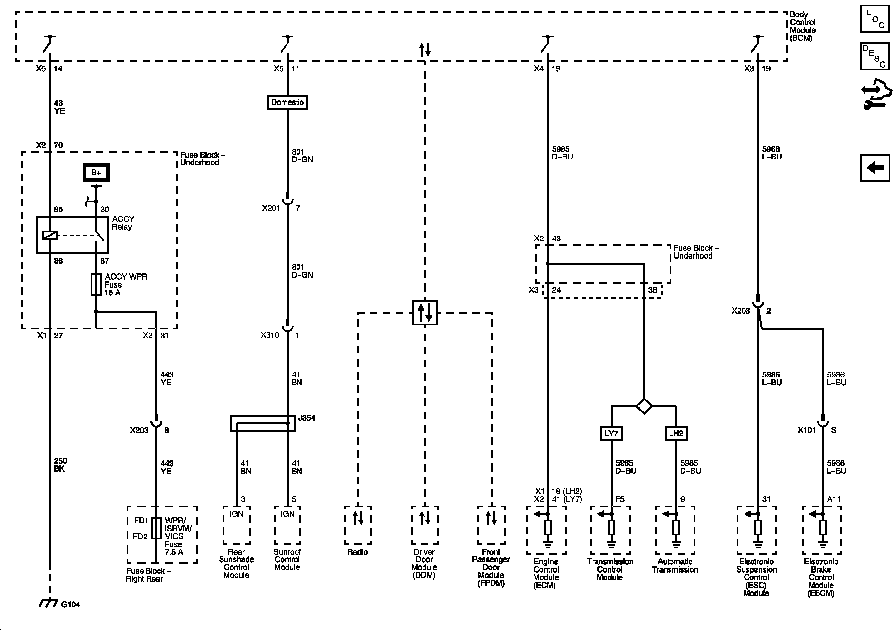
Power Modes - ACCY and RAP