lemon-mirror:
Home >> Cadillac >> 2008 >> CTS AWD V6-3.6L >> Repair and Diagnosis >> Diagrams >> Exploded Views >> Transfer Case

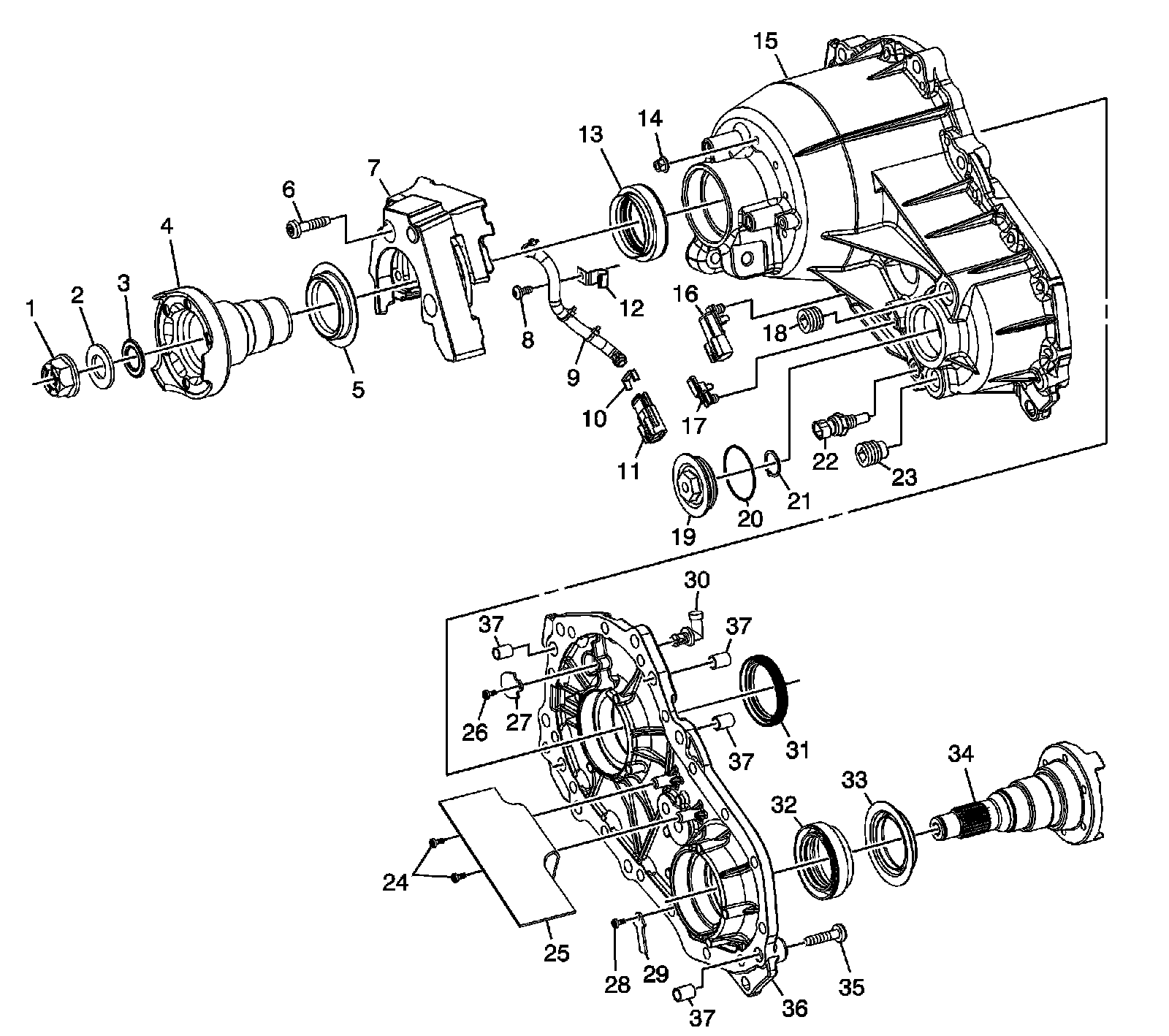
Transfer Case



Transfer Case Disassembled View

BW 4477 - Transfer Case

Case Components




1 - Transfer Case Rear Output Shaft Flange Nut
2 - Transfer Case Rear Output Shaft Thrust Washer
3 - Transfer Case Rear Output Shaft Flange O-Ring Seal
4 - Transfer Case Rear Output Shaft Flange Assembly
5 - Transfer Case Rear Output Shaft Seal Dirt Deflector
6 - Transfer Case Vibration Dampener Bolt
7 - Transfer Case Vibration Dampener
8 - Transfer Case J-Clip Bolt
9 - Transfer Case Clutch Coil Harness Protector
10 - Transfer Case Clip
11 - Transfer Case Coil Connector Assembly
12 - Transfer Case J-Clip
13 - Transfer Case Rear Output Shaft Seal
14 - Transfer Case Coil Nuts (Qty: 3)
15 - Transfer Case - Rear Half
16 - Transfer Case Clutch Resistor
17 - Transfer Case Clip
18 - Transfer Case Oil Fill Plug
19 - Transfer Case Front Output Shaft Hole Plug
20 - Transfer Case O-Ring Seal
21 - Transfer Case Front Output Shaft Bearing Retaining Ring
22 - Transfer Case Temperature Switch Assembly
23 - Transfer Case Oil Drain Plug - Magnetic
24 - Transfer Case Front Output Shaft Drive Chain Snubber Bolts (Qty: 2)
25 - Transfer Case Front Output Shaft Drive Chain Snubber
26 - Transfer Case Vent Baffle Bolt
27 - Transfer Case Vent Baffle
28 - Transfer Case Oil Pump Suction Hose Bolt
29 - Transfer Case Oil Pump Suction Hose Clamp
30 - Transfer Case Vent Assembly
31 - Transfer Case Front Output Shaft Seal
32 - Transfer Case Input Shaft Seal
33 - Transfer Case Front Output Shaft Seal Dirt Deflector
34 - Transfer Case Front Output Shaft
35 - Transfer Case Half Bolt
36 - Transfer Case - Front Half
37 - Transfer Case Half Location Pin
37 - Transfer Case Location Pin
37 - Transfer Case Location Pin
37 - Transfer Case Location Pin

Internal Components




1 - Transfer Case Rear Output Shaft Rear Bearing Assembly
2 - Transfer Case Coil Assembly
3 - Transfer Case Thrust Washer
4 - Transfer Case Thrust Bearing
5 - Transfer Case Rotor Assembly
6 - Transfer Case Balls
7 - Transfer Case Apply Cam
8 - Transfer Case Wave Spring
9 - Transfer Case Snap Ring
10 - Transfer Case Clutch Pack Assembly
11 - Transfer Case Armature
12 - Transfer Case Pressure Plate
13 - Transfer Case Friction Plate
13 - Transfer Case Friction Plate
14 - Transfer Case Separator Plate
14 - Transfer Case Separator Plate
15 - Transfer Case Clutch Hub
16 - Transfer Case Thrust Plate
17 - Transfer Case Clutch Pack Housing
18 - Transfer Case Front Output Shaft Drive Sprocket Spacer
19 - Transfer Case Front Output Shaft Drive Chain Assembly
20 - Transfer Case Front Output Shaft Drive Sprocket
21 - Transfer Case Front Output Shaft Drive Sprocket Thrust Washer
22 - Transfer Case Front Output Shaft Drive Sprocket Bearing Assembly
23 - Transfer Case Front Output Shaft Drive Sprocket Thrust Washer
24 - Transfer Case Oil Pump Assembly
25 - Transfer Case Input Shaft Assembly
26 - Transfer Case Input Shaft Bearing Assembly
27 - Transfer Case Front Output Shaft Rear Bearing Assembly
28 - Transfer Case Front Output Shaft Driven Sprocket
29 - Transfer Case Front Output Shaft Driven Sprocket Spacer
30 - Transfer Case Front Output Shaft Front Bearing Assembly