lemon-mirror:
Home >> Cadillac >> 2007 >> STS AWD V8-4.6L >> Repair and Diagnosis >> Powertrain Management >> Locations

Powertrain Management: Locations



Engine Controls Component Views

Lower Left Side of Engine (LH2)




1 - Valve Cover
2 - Engine Coolant Temperature (ECT) Sensor
3 - Engine Oil Level Switch
4 - Oil Filter
5 - Engine Oil Pressure (EOP) Sensor

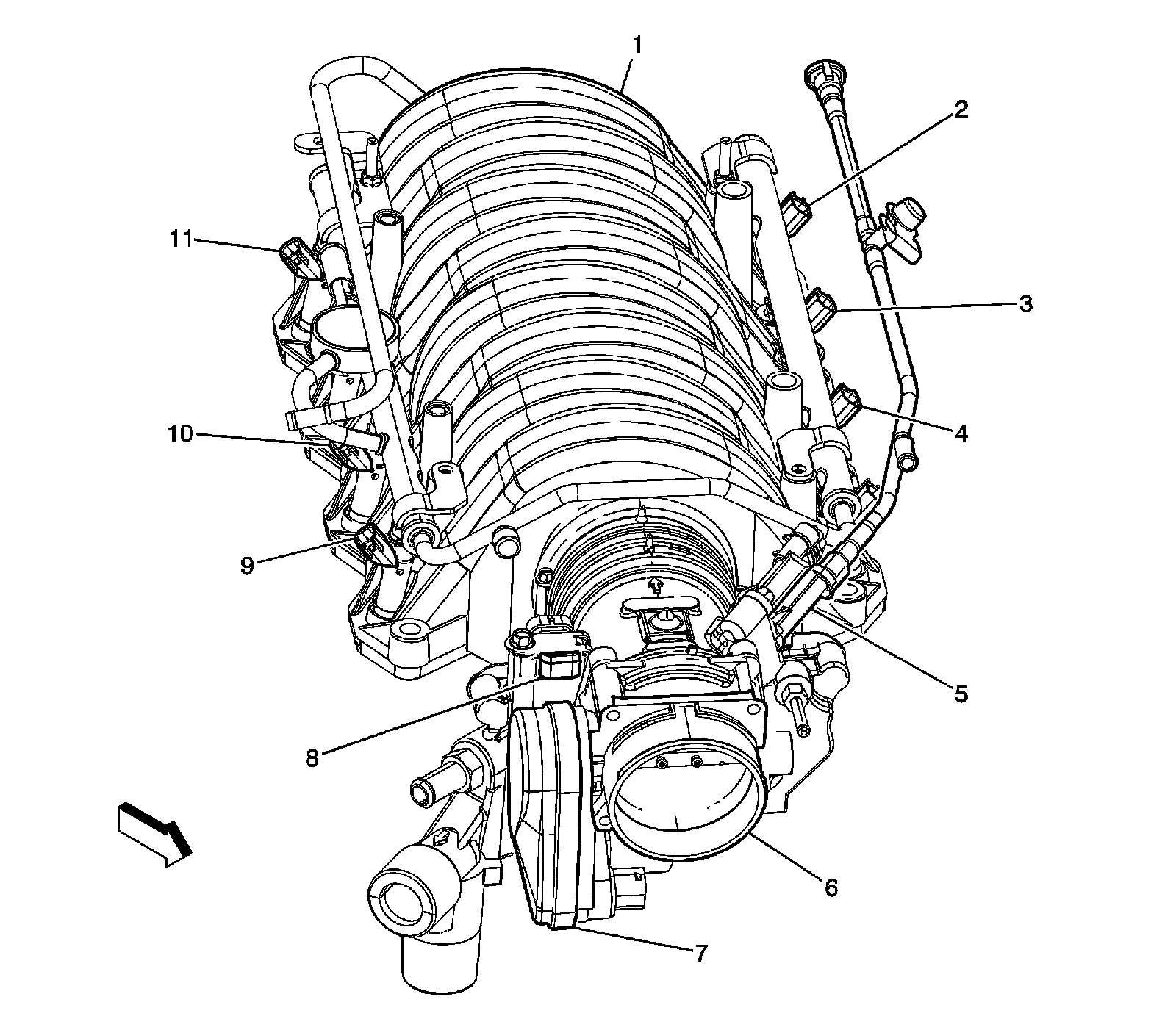
Intake Manifold Components (LH2)




1 - Intake Manifold
2 - Fuel Injector 7
3 - Fuel Injector 5
4 - Fuel Injector 3
5 - Evaporative Emission (EVAP) Canister Purge Solenoid Valve
6 - Throttle Body
7 - Throttle Actuator Control (TAC) Motor
8 - Manifold Absolute Pressure (MAP) Sensor
9 - Fuel Injector 2
10 - Fuel Injector 4
11 - Fuel Injector 8

Top of the Engine (LH2)




1 - Camshaft Position (CMP) Actuator Solenoid Bank 1 Exhaust
2 - Camshaft Position (CMP) Sensor Bank 1 Exhaust
3 - Camshaft Position (CMP) Sensor Bank 1 Intake
4 - Camshaft Position (CMP) Actuator Solenoid Bank 1 Intake
5 - Manifold Absolute Pressure (MAP) Sensor
6 - C140
7 - Ignition Coil/Module 1
8 - Fuel Injector 1
9 - Ignition Coil/Module 3
10 - Fuel Injector 3
11 - Ignition Coil/Module 5
12 - Fuel Injector 5
13 - Ignition Coil/Module 7
14 - Fuel Injector 7
15 - Fuel Injector 6
16 - Starter
17 - C102
18 - Fuel Injector 8
19 - C139
20 - Ignition Coil/Module 8
21 - Ignition Coil/Module 6
22 - Ignition Coil/Module 4
23 - Fuel Injector 4
24 - Ignition Coil/Module 2
25 - Fuel Injector 2
26 - Camshaft Position (CMP) Actuator Solenoid Bank 2 Exhaust
27 - Camshaft Position (CMP) Sensor Bank 2 Exhaust
28 - Camshaft Position (CMP) Sensor Bank 2 Intake
29 - Camshaft Position (CMP) Actuator Solenoid Bank 2 Intake
30 - Evaporative Emission (EVAP) Canister Purge Valve
31 - Throttle Body Assembly

Upper Center of the Engine




1 - Knock Sensor Bank 2
2 - Knock Sensor Bank 2 Connector
3 - Knock Sensor Bank 1 Connector
4 - Knock Sensor Bank 1
5 - Crankshaft Position Sensor

LF of the Engine Compartment (LH2)




1 - MAF/IAT Sensor
2 - LF Strut Tower
3 - Air Filter Box

Pedal Switches and Sensors

Pedal Switches and Sensors:




1 - Park Brake Switch
2 - Brake Pedal Position Sensor
3 - Accelerator Pedal Position (APP) Sensor
4 - Left Front Floor Panel

Heated Oxygen Sensors (HO2S)




1 - HO2S - Bank 2 Sensor 1
2 - HO2S - Bank 1 Sensor 1
3 - HO2S - Bank 1 Sensor 2
4 - HO2S - Bank 2 Sensor 2

Engine Coolant Temperature (ECT) Sensor and C102




1 - C102
2 - Engine Coolant Temperature (ECT) Sensor

Engine Control Module (LH2)




1 - LF Frame Rail
2 - Engine Control Module (ECM)
3 - A/C Refrigerant Pressure Sensor

Fuel Tank Components




1 - EVAP Canister
2 - Evaporative Emissions (EVAP) Canister Vent Solenoid (LY7/LH2)
3 - Fuel Tank
4 - Secondary Fuel Sender Assembly
5 - Fuel Pump and Sender Assembly (LY7/LH2)
6 - C420
7 - Fuel Tank Pressure (FTP) Sensor (LY7/LH2)