lemon-mirror:
Home >> Cadillac >> 2004 >> CTS V8-5.7L VIN P >> Repair and Diagnosis >> Body and Frame >> Body Control Systems >> Body Control Module >> Service and Repair >> Rear Integration Module Replacement

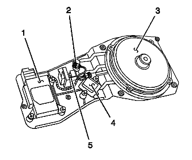
Rear Integration Module Replacement

REAR INTEGRATION MODULE REPLACEMENT

REMOVAL PROCEDURE
1. Remove the rear shelf.




2. Remove the push pins securing the Rear Integration Module (RIM) (1) to the electrical carrier assembly.
3. Disconnect the electrical connectors.
4. Remove the RIM.

INSTALLATION PROCEDURE




1. Install the RIM (1) to the electrical carrier.
2. Reinstall the push pin fasteners.
3. Reinstall the rear shelf.
4. Program the module. Refer to Body Control Module (BCM) Programming/RPO Configuration (RIM). Programming and Relearning