lemon-mirror:
Home >> Cadillac >> 1985 >> Cimarron L4-121 2.0L >> Repair and Diagnosis >> Powertrain Management >> Computers and Control Systems >> Shift Light >> Testing and Inspection

Shift Light: Testing and Inspection

Fig. 055 - Wiring Diagram for Chart C-8B Shift Light. VIN P:





CHART C-8B

MANUAL TRANSAXLE SHIFT LIGHT

2.0L "J" SERIES

FUEL INJECTION (TBI)

The shift light indicates the best transmission shift point for maximum fuel economy. The light is controlled by the ECM and is turned on by grounding CKT 456.
The ECM uses information from the following inputs to control the shift light:
a. Coolant temperature
b. TPS
c. VSS
d. RPM
The ECM uses the measured RPM and the vehicle speed to calculate what gear the vehicle is in. It's this calculation that determines when the shift light should be turned on.


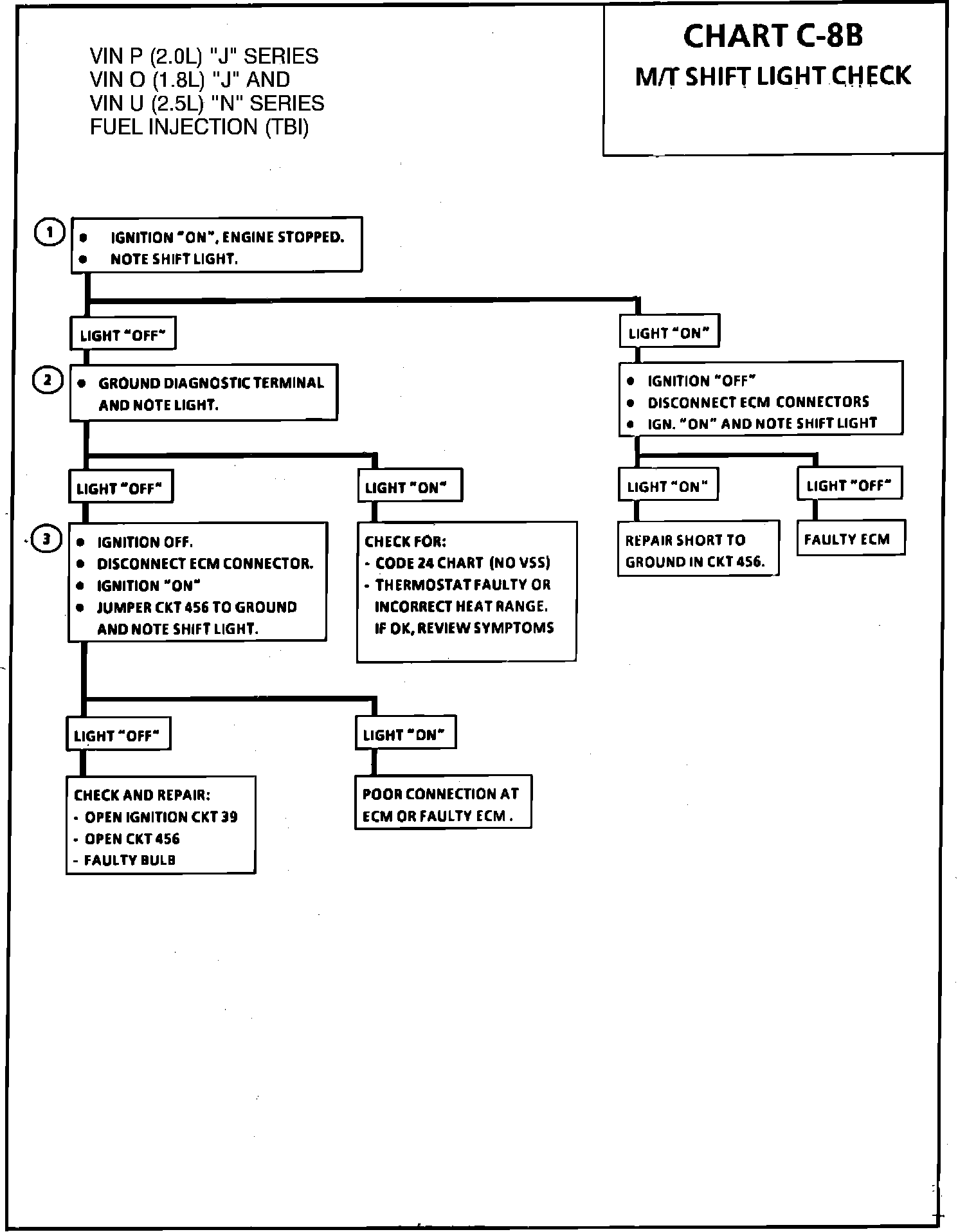
Fig. 054 Chart C-8B M/T Shift Light Check:





1. This should not turn "ON" the shift light. If the light is "ON", there is a short to ground in CKT 456 wiring or a fault in the ECM.
2. When the diagnostic terminal is grounded, the ECM should ground CKT 456 and the shift light should come on.
3. This checks the shift light circuit up to the ECM connector. If the shift light illuminates, then the ECM connector is faulty or the ECM does not have the ability to ground the circuit.