lemon-mirror:
Home >> Buick >> 2012 >> Verano L4-2.4L >> Repair and Diagnosis >> Diagrams >> Exploded Views >> Automatic Transmission/Transaxle >> Disassembled Views

Disassembled Views




Disassembled Views

Case and Associated Parts





1 - Control Valve Body Cover Bolt

2 - Control Valve Body Cover Assembly

3 - Control Valve Body Cover Gasket

4 - Control Valve Body Bolt

5 - Control Valve Body Cover Hole Seal

6 - Control Solenoid Valve Heat Sink Bolt

7 - Control Solenoid (w/Body and TCM) Valve Assembly

8 - Control Valve Body Filter Plate Assembly

9 - Control Valve Body Bolt

10 - Control Valve Body Bolt

11 - Control Valve Body Assembly

12 - Control Valve Body Spacer Plate Assembly

13 - A/Trans Fluid Level Control Valve

14 - A/Trans Fluid Level Control Valve Gasket

15 - A/Trans Output Speed Sensor Bolt

16 - A/Trans Output Speed Sensor Assembly

17 - Manual Shaft Detent Spring Bolt

18 - Manual Shaft Detent Lever Spring Assembly

19 - A/Trans Input Speed Sensor Assembly

20 - A/Trans Input Speed Sensor Assembly O-Ring Seal

21 - A/Trans Input Speed Sensor Bolt

22 - Fill Cap

23 - Fill Cap Seal

24 - Torque Converter Housing Gasket

25 - A/Trans Fluid Pump Seal Assembly

26 - Torque Converter with Fluid Pump Housing Assembly

27 - Torque Converter and Differential Housing Bolt

28 - A/Trans Fluid Fill Tube Plug Assembly

29 - Torque Converter Assembly

Transmission Case Assembly - 6T30 - Gen 1





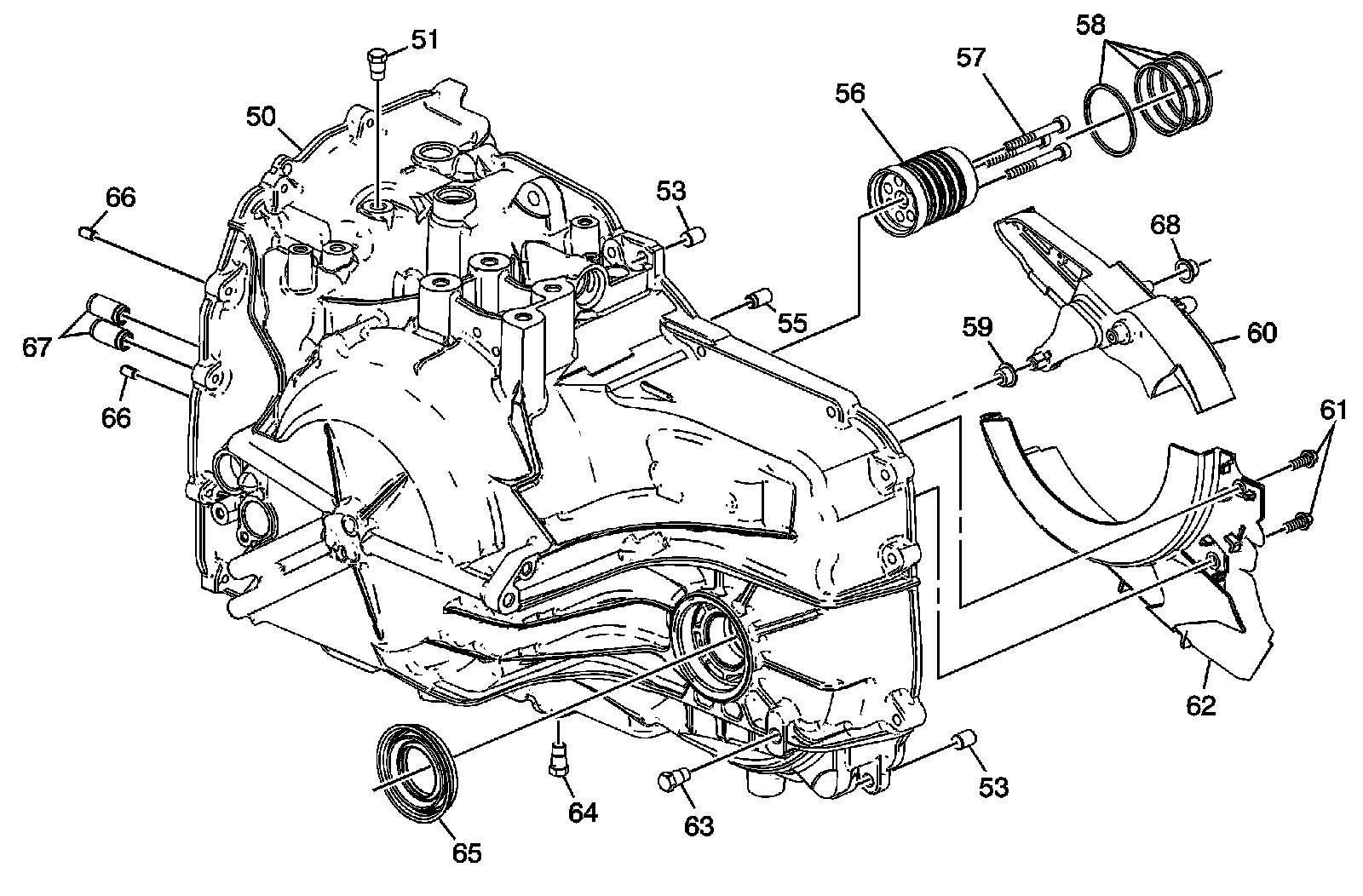
50 - A/Trans Case Assembly

51 - A/Trans Fluid Pressure Test Hole Plug

53 - Transmission Case Cover Locator Pin

55 - A/Trans Fluid Check Ball

56 - Input Shaft Support

57 - Input Shaft Support Bolt

58 - 3-5-Reverse and 4-5-6 Clutch Fluid Seal Ring

59 - Drive Link Lube Fluid Seal

60 - Drive Link Lube Scoop

61 - Front Differential Carrier Baffle Bolt

62 - Front Differential Carrier Baffle

63 - Oil Level Plug

64 - Drain Plug

65 - Drive Shaft Oil Seal Assembly

66 - Control Valve Body Locator Pin

67 - 1-2-3-4 and Low Reverse Clutch Fluid Passage Seal

68 - Drive Link Lube Fluid Seal

69 - Baffle Retainer

Transmission Case Assembly - 6T30 - Gen 2





50 - A/Trans Case Assembly

51 - A/Trans Fluid Pressure Test Hole Plug

53 - Transmission Case Cover Locator Pin

55 - A/Trans Fluid Check Ball

56 - Input Shaft Support

57 - Input Shaft Support Bolt

58 - 3-5-Reverse and 4-5-6 Clutch Fluid Seal Ring

59 - Drive Link Lube Fluid Seal

60 - Drive Link Lube Scoop

61 - Front Differential Carrier Baffle Bolt

62 - Front Differential Carrier Baffle

63 - Oil Level Plug

64 - Drain Plug

65 - Drive Shaft Oil Seal Assembly

66 - Control Valve Body Locator Pin

67 - 1-2-3-4 and Low Reverse Clutch Fluid Passage Seal

68 - Drive Link Lube Fluid Seal

69 - Baffle Retainer

Transmission Case Assembly - 6T40/6T45/6T50 - Gen 1





50 - A/Trans Case Assembly

51 - A/Trans Fluid Pressure Test Hole Plug

53 - Transmission Case Cover Locator Pin

55 - A/Trans Fluid Check Ball

56 - Input Shaft Support

57 - Input Shaft Support Bolt

58 - 3-5-Reverse and 4-5-6 Clutch Fluid Seal Ring

59 - Drive Link Lube Fluid Seal

60 - Drive Link Lube Scoop

61 - Front Differential Carrier Baffle Bolt

62 - Front Differential Carrier Baffle

63 - Oil Level Plug

64 - Drain Plug

65 - Drive Shaft Oil Seal Assembly

66 - Control Valve Body Locator Pin

67 - 1-2-3-4 and Low Reverse Clutch Fluid Passage Seal

68 - Drive Link Lube Fluid Seal

Transmission Case Assembly - 6T40/6T45/6T50 - Gen 2





50 - A/Trans Case Assembly

51 - A/Trans Fluid Pressure Test Hole Plug

53 - Transmission Case Cover Locator Pin

55 - A/Trans Fluid Check Ball

56 - Input Shaft Support

57 - Input Shaft Support Bolt

58 - 3-5-Reverse and 4-5-6 Clutch Fluid Seal Ring (Qty: 3)

59 - Drive Link Lube Fluid Seal

60 - Drive Link Lube Scoop

61 - Front Differential Carrier Baffle Bolt

62 - Front Differential Carrier Baffle

63 - Oil Level Plug

64 - Drain Plug

65 - Drive Shaft Oil Seal Assembly

66 - Control Valve Body Locator Pin

67 - 1-2-3-4 and Low Reverse Clutch Fluid Passage Seal

68 - Drive Link Lube Fluid Seal

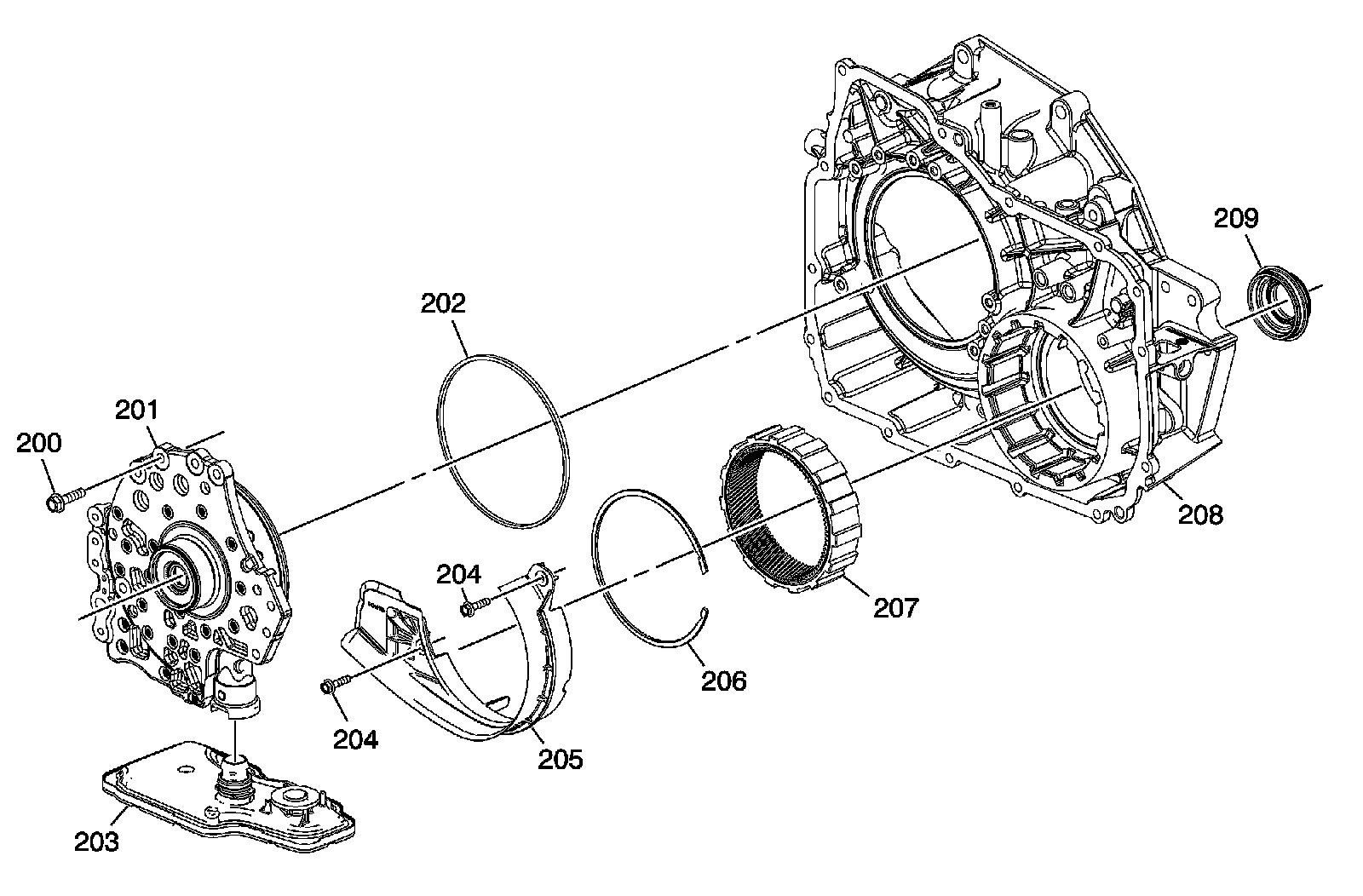
Torque Converter and Fluid Pump Housing Assembly- 6T30





200 - A/Trans Fluid Pump Bolt

201 - A/Trans Fluid Pump Assembly

202 - Torque Converter and Differential Housing Seal

203 - A/Trans Fluid Filter Assembly

204 - Front Differential Carrier Baffle Bolt

205 - Front Differential Carrier Baffle

206 - Front Differential Ring Gear Retainer

207 - Front Differential Ring Gear

208 - Torque Converter and Differential Housing

209 - Front Wheel Drive Shaft Oil Seal Assembly

210 - A/Trans Fluid Filter Seal

233 - Front Differential Carrier Bearing Assembly

Torque Converter and Fluid Pump Housing Assembly- 6T40/6T45/6T50





200 - A/Trans Fluid Pump Bolt

201 - A/Trans Fluid Pump Assembly

202 - Torque Converter and Differential Housing Seal

203 - A/Trans Fluid Filter Assembly

204 - Front Differential Carrier Baffle Bolt

205 - Front Differential Carrier Baffle

206 - Front Differential Ring Gear Retainer

207 - Front Differential Ring Gear

208 - Torque Converter and Differential Housing

209 - Front Wheel Drive Shaft Oil Seal Assembly

Drive Link Assembly





50 - A/Trans Case

220 - Park Gear Retainer Ring

221 - Park Gear

222 - Output Carrier Transfer Drive Gear Hub

223 - Drive Sprocket Bearing Assembly

224 - Drive Sprocket

225 - Drive Link Assembly

226 - Drive Sprocket Thrust Washer

227 - Drive Sprocket Retainer Ring

228 - Driven Sprocket Bearing Assembly

229 - Driven Sprocket

230 - Final Drive Sun Gear

232 - Differential Carrier Assembly

233 - Front Differential Carrier Bearing Assembly

Oil Pump Assembly- 6T30





300 - Torque Converter Fluid Seal Retainer

301 - Torque Converter Fluid Seal Assembly

302 - A/Trans Fluid Pump Cover Bolt

303 - A/Trans Fluid Pump Body

304 - Pump Blowoff Ball Valve

305 - Pump Blowoff Valve Spring

306 - Pressure Regulator Valve Bore Plug Retainer

307 - Pressure Regulator Valve Bore Plug

308 - Pressure Regulator Valve Spring

309 - Pressure Regulator Valve

310 - Torque Converter Clutch Blowoff Ball Valve

311 - Torque Converter Clutch Blowoff Ball Valve Spring

312 - Torque Converter Clutch Control Valve

313 - Torque Converter Clutch Control Valve Spring

314 - Torque Converter Clutch Control Valve Spring Retainer

315 - A/Trans Fluid Pump Drive Gear

316 - A/Trans Fluid Pump Driven Gear

318 - A/Trans Fluid Pump Cover Assembly

319 - Torque Converter Fluid Seal Assembly

320 - A/Trans Fluid Pump Cover Bolt

Oil Pump Assembly- 6T40/6T45/6T50- Gen 1





300 - Torque Converter Fluid Seal Retainer

301 - Torque Converter Fluid Seal Assembly

302 - A/Trans Fluid Pump Cover Bolt

303 - A/Trans Fluid Pump Body

304 - Pump Blowoff Ball Valve

305 - Pump Blowoff Valve Spring

306 - Pressure Regulator Valve Bore Plug Retainer

307 - Pressure Regulator Valve Bore Plug

308 - Pressure Regulator Valve Spring

309 - Pressure Regulator Valve

310 - Torque Converter Clutch Blowoff Ball Valve

311 - Torque Converter Clutch Blowoff Ball Valve Spring

312 - Torque Converter Clutch Control Valve

313 - Torque Converter Clutch Control Valve Spring

314 - Torque Converter Clutch Control Valve Spring Retainer

315 - A/Trans Fluid Pump Drive Gear

316 - A/Trans Fluid Pump Driven Gear

318 - A/Trans Fluid Pump Cover Assembly

319 - Torque Converter Fluid Seal Assembly

Oil Pump Assembly- 6T40/6T45/6T50- Gen 2





300 - Torque Converter Fluid Seal Retainer

301 - Torque Converter Fluid Seal Assembly

302 - A/Trans Fluid Pump Cover Bolt

303 - A/Trans Fluid Pump Body

304 - Pump Blowoff Ball Valve

305 - Pump Blowoff Valve Spring

306 - Pressure Regulator Valve Bore Plug Retainer

307 - Pressure Regulator Valve Bore Plug

308 - Pressure Regulator Valve Spring

309 - Pressure Regulator Valve

310 - Torque Converter Clutch Blowoff Ball Valve

311 - Torque Converter Clutch Blowoff Ball Valve Spring

312 - Torque Converter Clutch Control Valve

313 - Torque Converter Clutch Control Valve Spring

314 - Torque Converter Clutch Control Valve Spring Retainer

315 - A/Trans Fluid Pump Drive Gear

316 - A/Trans Fluid Pump Driven Gear

318 - A/Trans Fluid Pump Cover Assembly

319 - Torque Converter Fluid Seal Assembly

Auxiliary Fluid Pump and Hybrid Components - Hybrid Models





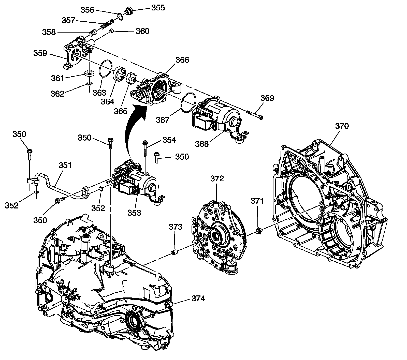
350 - A/Trans Auxiliary Fluid Pump Outlet Bolt (Qty: 4)

351 - A/Trans Auxiliary Fluid Pump Outlet Pipe Assembly

352 - A/Trans Auxiliary Fluid Pump Outlet Pipe Seal Assembly

353 - A/Trans Auxiliary Fluid Pump Assembly

354 - A/Trans Auxiliary Fluid Pump Bolt

355 - Pressure Regulator Valve Spring Retainer

356 - Pressure Regulator Valve Spring Spacer

357 - Pressure Regulator Valve Spring

358 - Pressure Regulator Valve

359 - A/Trans Auxiliary Fluid Pump Cover

360 - A/Trans Auxiliary Fluid Pump Cover Hole Plug

361 - A/Trans Auxiliary Fluid Pump Gasket

362 - A/Trans Auxiliary Fluid Pump Seal

363 - A/Trans Auxiliary Fluid Pump Cover Seal

364 - A/Trans Auxiliary Fluid Pump Outer Rotor

365 - A/Trans Auxiliary Fluid Pump Inner Rotor

366 - A/Trans Auxiliary Fluid Pump Body

367 - A/Trans Auxiliary Fluid Pump Motor Cover Seal - O-ring

368 - A/Trans Auxiliary Fluid Pump Motor Assembly

369 - A/Trans Auxiliary Fluid Pump (Pump to Motor) Bolt (Qty: 4)

370 - Torque Converter and Differential Housing

371 - A/Trans Auxiliary Fluid Inlet Pump Seal

372 - A/Trans Fluid Pump Assembly

373 - A/Trans Fluid Trough Check Ball

374 - A/Trans Case

Control Valve Body Assembly (1 of 2 - Gen 1)





400 - Control Valve Body Bolt

401 - Control Solenoid Valve Support

402 - Valve Channel Plate

403 - Channel Plate to Valve Body Spacer Plate Assembly

404 - Control Valve Body Ball Check Valve

405 - Control Valve Body Assembly

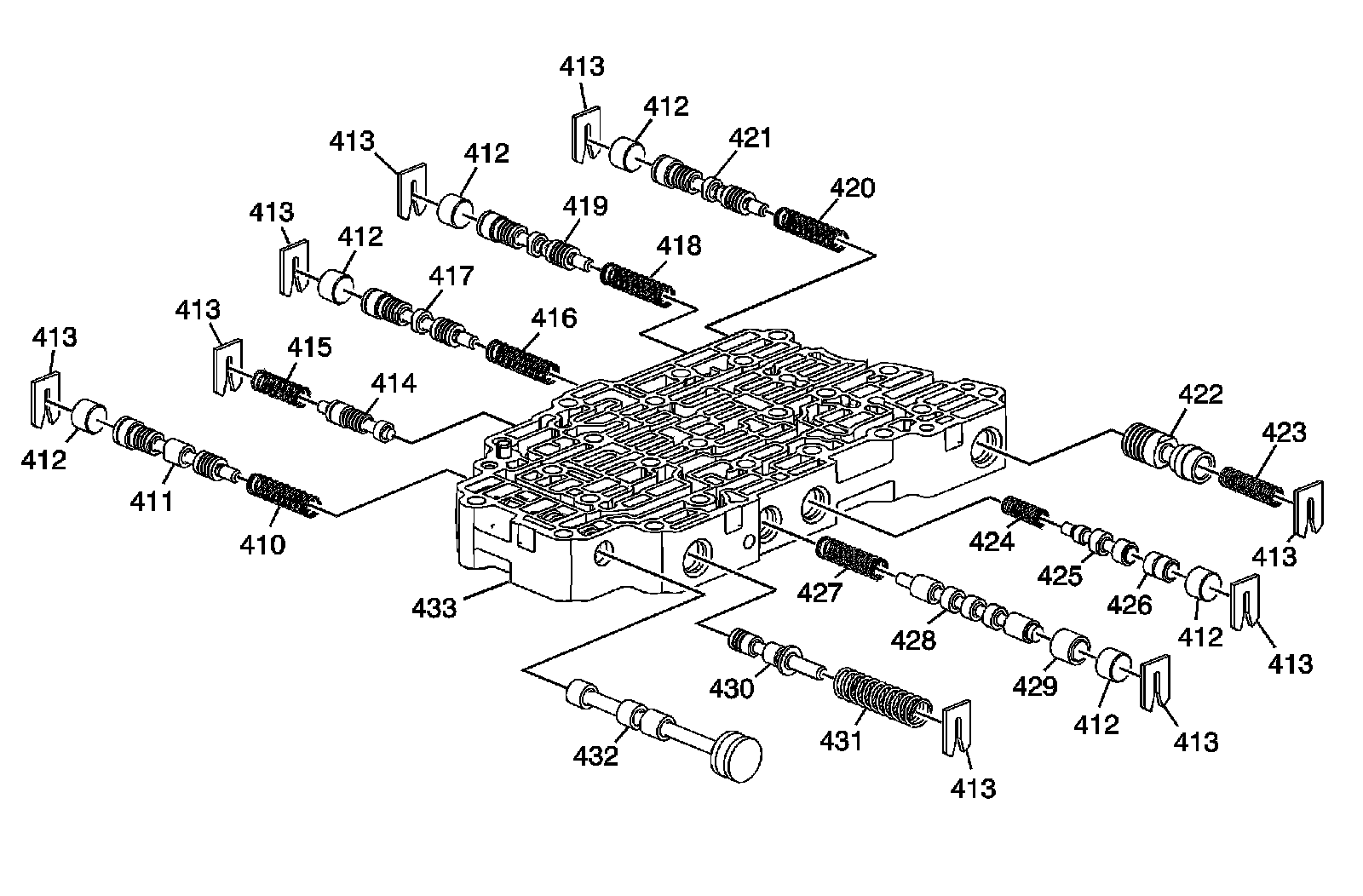
Control Valve Body Assembly (2 of 2 - Gen 1)





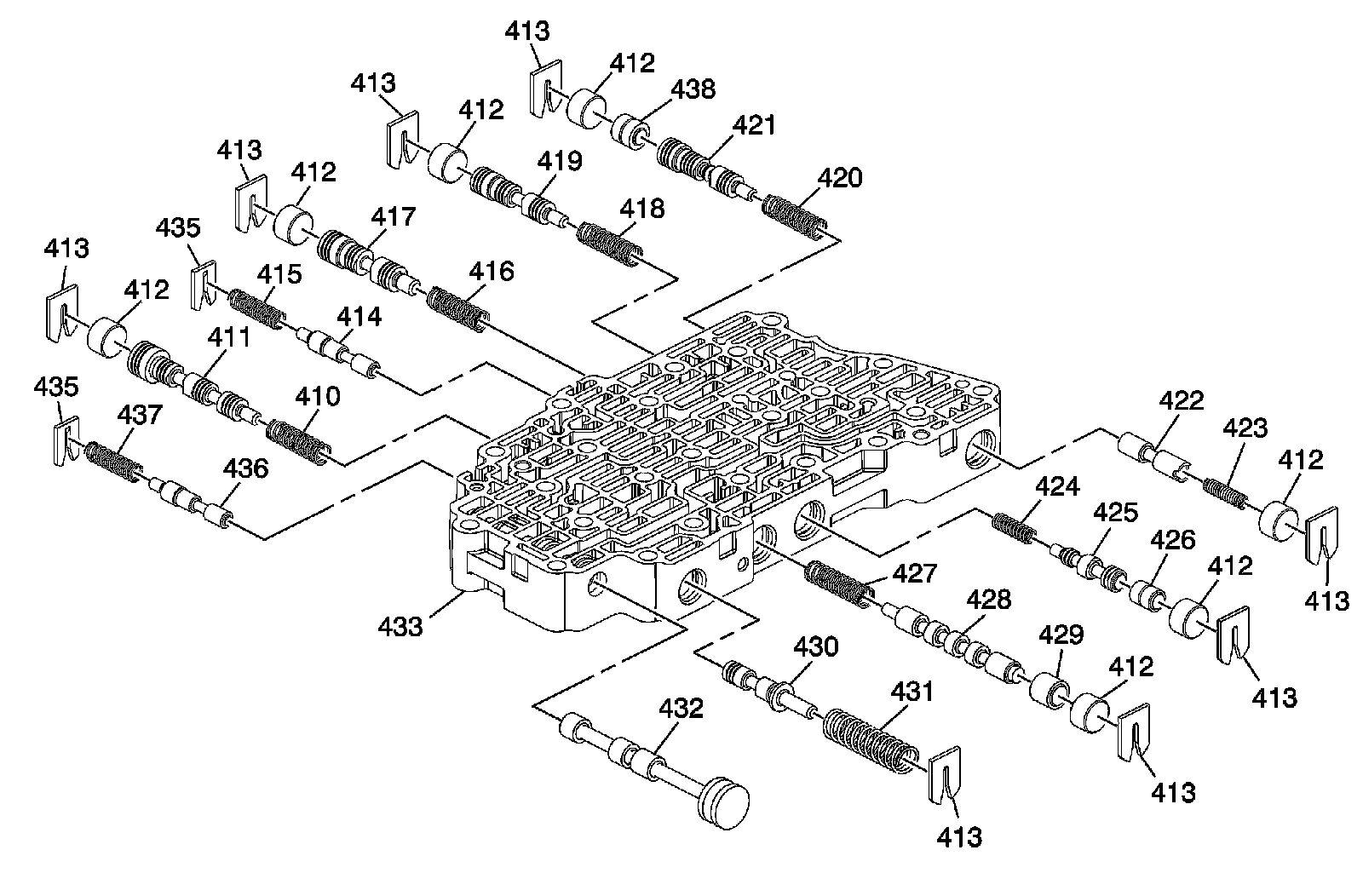
410 - Reverse and 4-5-6 Clutch Regulator Valve Spring

411 - Reverse and 4-5-6 Clutch Regulator Valve

412 - Clutch Valve Bore Plug

413 - Valve Spring Retainer

414 - 1-2-3-4 Clutch Boost Valve

415 - 1-2-3-4 Clutch Boost Valve Spring

416 - 1-2-3-4 Clutch Regulator Valve Spring

417 - 1-2-3-4 Clutch Regulator Valve

418 - 2-6 Clutch Regulator Valve Spring

419 - 2-6 Clutch Regulator Valve

420 - 3-5-Reverse Clutch Regulator Valve Spring

421 - 3-5-Reverse Clutch Regulator Valve

422 - Clutch Piston Dam Feed Regulator Valve

423 - Clutch Piston Dam Feed Regulator Valve Spring

424 - Torque Converter Clutch Regulator Apply Valve Spring

425 - Torque Converter Clutch Regulator Apply Valve

426 - Torque Converter Clutch Regulator Apply Shuttle Valve

427 - Clutch Select Valve Spring

428 - Clutch Select Valve

429 - Default Override Shuttle Valve

430 - Actuator Feed Limit Valve

431 - Actuator Feed Limit Valve Spring

432 - Manual Valve

433 - Control Valve Body Assembly

Control Valve Body Assembly (1 of 2 - Gen 2)





400 - Control Valve Body Bolt

401 - Control Solenoid Valve Support

402 - Valve Channel Plate

403 - Channel Plate to Valve Body Spacer Plate Assembly

404 - Control Valve Body Ball Check Valve (Qty:6)

405 - Control Valve Body Assembly

406 - Control Valve Body Spacer Plate Retainer (Qty: 2)

407 - Actuator Feed Accumulator Spring (Qty: 5)

408 - Actuator Feed Accumulator Piston (Qty: 5)

409 - Variable Hi and 2-3-4 Clutch Housing Valve Ball

434 - Control Valve Channel Plate Ball Spring Assembly

Control Valve Body Assembly (2 of 2 - Gen 2)





410 - Low-Reverse and 4-5-6 Clutch Regulator Valve Spring

411 - Low-Reverse and 4-5-6 Clutch Regulator Valve

412 - Clutch Valve Bore Plug

413 - Valve Spring Retainer

414 - 1-2-3-4 Clutch Boost Valve

415 - 1-2-3-4 Clutch Boost Valve Spring

416 - 1-2-3-4 Clutch Regulator Valve Spring

417 - 1-2-3-4 Clutch Regulator Valve

418 - 2-6 Clutch Regulator Valve Spring

419 - 2-6 Clutch Regulator Valve

420 - 3-5-Reverse Clutch Regulator Valve Spring

421 - 3-5-Reverse Clutch Regulator Valve

422 - Default Override Valve

423 - Default Override Valve Spring

424 - Torque Converter Clutch Regulator Apply Valve Spring

425 - Torque Converter Clutch Regulator Apply Valve

426 - Torque Converter Clutch Regulator Apply Shuttle Valve

427 - Clutch Select Valve Spring

428 - Clutch Select Valve

429 - Clutch Select (Shuttle) Valve

430 - Actuator Feed Limit Valve

431 - Actuator Feed Limit Valve Spring

432 - Manual Valve

433 - Control Valve Body Assembly

435 - Control Valve Body Bore Plug Retainer

436 - Low-Reverse and 4-5-6 Clutch Boost Valve

437 - Low-Reverse and 4-5-6 Clutch Boost Valve Spring

438 - 3-5 Reverse Clutch Regulator (Shuttle) Valve

3-5 Reverse Clutch Assembly - Gen 1





500 - A/Trans Input Shaft Speed Sensor Reluctor Wheel Retainer Ring

501 - A/Trans Input Shaft Speed Sensor Reluctor Wheel

502 - 3-5-Reverse Clutch Piston

503 - 3-5-Reverse Clutch Piston Return Spring Assembly

504 - 3-5-Reverse Clutch Piston Inner Seal

505 - 3-5-Reverse Clutch Piston Inner Seal

506 - 3-5-Reverse Clutch Piston Dam Seal

507 - 3-5-Reverse Clutch Apply Plate

508 - 3-5-Reverse Clutch Plate

509 - 3-5-Reverse Clutch (w/Friction Material) Plate Assembly

510 - 3-5-Reverse Clutch Backing Plate

511 - 3-5-Reverse Clutch Backing Plate Retainer Ring

3-5 Reverse Clutch Assembly - Gen 2





500 - A/Trans Input Shaft Speed Sensor Reluctor Wheel Retainer Ring

501 - A/Trans Input Shaft Speed Sensor Reluctor Wheel

502 - 3-5-Reverse Clutch Piston

503 - 3-5-Reverse Clutch Piston Return Spring Assembly

504 - 3-5-Reverse Clutch Piston Inner Seal

505 - 3-5-Reverse Clutch Piston Inner Seal

506 - 3-5-Reverse Clutch Piston Dam Seal

507 - 3-5-Reverse Clutch Apply Plate

508 - 3-5-Reverse Clutch Plate

509 - 3-5-Reverse Clutch (w/Friction Material) Plate Assembly

510 - 3-5-Reverse Clutch Backing Plate

511 - 3-5-Reverse Clutch Backing Plate Retainer Ring

4-5-6 Clutch Assembly - Gen 1





515 - Turbine Shaft Retainer Ring

516 - 3-5-Reverse and 4-5-6 Clutch Housing Assembly

517 - Turbine Shaft

518 - 4-5-6 Clutch Piston Outer Seal

519 - 4-5-6 Clutch Piston Outer Seal

520 - 4-5-6 Clutch Piston

521 - 4-5-6 Clutch Piston Inner Seal

522 - 4-5-6 Clutch Piston Return Spring Assembly

523 - 4-5-6 Clutch Piston Fluid Dam Assembly

524 - 4-5-6 Clutch Piston Fluid Dam Retainer Ring

525 - 4-5-6 Clutch (Waved) Plate

526 - 4-5-6 Clutch Apply Plate

527 - 4-5-6 Clutch (w/Friction Material) Plate Assembly

528 - 4-5-6 Clutch Plate

529 - 4-5-6 Clutch Backing Plate

530 - Reaction Carrier Hub Thrust Bearing Assembly

531 - Reaction Carrier Hub Assembly

532 - 4-5-6 Clutch Backing Plate Retainer Ring

4-5-6 Clutch Assembly - Gen 2





515 - Turbine Shaft Retainer Ring

516 - 3-5-Reverse and 4-5-6 Clutch Housing Assembly

517 - Turbine Shaft

518 - 4-5-6 Clutch Piston Outer Seal

519 - 4-5-6 Clutch Piston Outer Seal

520 - 4-5-6 Clutch Piston

521 - 4-5-6 Clutch Piston Inner Seal

522 - 4-5-6 Clutch Piston Return Spring Assembly

523 - 4-5-6 Clutch Piston Fluid Dam Assembly

524 - 4-5-6 Clutch Piston Fluid Dam Retainer Ring

527 - 4-5-6 Clutch (w/Friction Material) Plate Assembly Gen 1 (Qty: 4), Gen 2 (Qty: 5)

528 - 4-5-6 Clutch Plate - Gen 1 (Qty: 3), Gen 2 (Qty: 5)

529 - 4-5-6 Clutch Backing Plate

530 - Reaction Carrier Hub Thrust Bearing Assembly

531 - Reaction Carrier Hub Assembly

532 - 4-5-6 Clutch Backing Plate Retainer Ring

2-6, Low and Reverse and 1-2-3-4 Clutch Plate Assemblies - Gen 1





50 - A/Trans Case

535 - 2-6 Clutch Piston Assembly

536 - 2-6 Clutch Spring

537 - 2-6 Clutch Spring Retainer Ring

538 - 3-5-Reverse and 4-5-6 Clutch Housing Thrust Bearing

539 - 3-5-Reverse and 4-5-6 Clutch Housing Assembly

540 - 2-6 Clutch Apply (Waved) Plate

541 - 2-6 Clutch Plate

542 - 2-6 Clutch (w/Friction Material) Plate Assembly

543 - Low and Reverse Clutch Assembly

544 - Low and Reverse Clutch Backing Plate

545 - Low and Reverse Clutch (w/Friction Material) Plate Assembly

546 - Low and Reverse Clutch Plate

547 - Low and Reverse Clutch Apply (Waved) Plate

548 - Low and Reverse Clutch Spring Retainer

549 - Low and Reverse Clutch Spring

550 - Low and Reverse Clutch Piston

551 - Low and Reverse and 1-2-3-4 Clutch Housing

552 - 1-2-3-4 Clutch Piston

553 - 1-2-3-4 Clutch Spring

554 - 1-2-3-4 Clutch Piston Retainer

555 - Output Sun Gear Assembly

556 - Output Sun Thrust Bearing Assembly

557 - 1-2-3-4 Clutch (Waved) Plate

558 - 1-2-3-4 Clutch Plate

559 - 1-2-3-4 Clutch (w/Friction Material) Plate Assembly

560 - 1-2-3-4 Clutch Backing Plate

561 - 1-2-3-4 Clutch Backing Plate Retainer Ring

2-6, Low and Reverse and 1-2-3-4 Clutch Plate Assemblies - Gen 2





50 - A/Trans Case

535 - 2-6 Clutch Piston Assembly

536 - 2-6 Clutch Spring

537 - 2-6 Clutch Spring Retainer Ring

538 - 3-5-Reverse and 4-5-6 Clutch Housing Thrust Bearing

539 - 3-5-Reverse and 4-5-6 Clutch Housing Assembly

540 - 2-6 Clutch Apply (Waved) Plate

541 - 2-6 Clutch Plate (Qty: 2)

542 - 2-6 Clutch (w/Friction Material) Plate Assembly (Qty: 2) - Model Dependent

543 - Low and Reverse Clutch Assembly

544 - Low and Reverse Clutch Backing Plate

545 - Low and Reverse Clutch (w/Friction Material) Plate Assembly (Qty: 3)

546 - Low and Reverse Clutch Plate (Qty: 3)

547 - Low and Reverse Clutch Apply (Waved) Plate

548 - Low and Reverse Clutch Spring Retainer

549 - Low and Reverse Clutch Spring

550 - Low and Reverse Clutch Piston

551 - Low and Reverse and 1-2-3-4 Clutch Housing

552 - 1-2-3-4 Clutch Piston

553 - 1-2-3-4 Clutch Spring

554 - 1-2-3-4 Clutch Piston Retainer

555 - Output Sun Gear Assembly

556 - Output Sun Thrust Bearing Assembly

557 - 1-2-3-4 Clutch (Waved) Plate

558 - 1-2-3-4 Clutch Plate (Qty: 2)

559 - 1-2-3-4 Clutch (w/Friction Material) Plate Assembly (Qty: 2)

560 - 1-2-3-4 Clutch Backing Plate

561 - 1-2-3-4 Clutch Backing Plate Retainer Ring

Input, Output and Reaction Gearsets- 6T30/6T40





565 - Reaction Sun Gear Thrust Bearing Assembly

566 - Reaction Sun Gear Assembly

567 - Reaction Carrier Assembly

568 - Input Carrier Thrust Bearing Assembly

569 - Input Sun Gear Thrust Bearing Assembly

570 - Input Carrier Assembly

571 - Input Sun Gear

572 - Input Sun Gear Thrust Bearing Assembly

573 - Output Carrier Thrust Bearing Assembly

574 - Output Carrier Assembly

Input, Output and Reaction Gearsets- 6T45/6T50





565 - Reaction Sun Gear Thrust Bearing Assembly

566 - Reaction Sun Gear Assembly

567 - Reaction Carrier Assembly

568 - Input Carrier Thrust Bearing Assembly

569 - Input Sun Gear Thrust Bearing Assembly

570 - Input Carrier Assembly

571 - Input Sun Gear

572 - Input Sun Gear Thrust Bearing Assembly

573 - Output Carrier Thrust Bearing Assembly

574 - Output Carrier Assembly

Front Differential Carrier Assembly (2 Pinion)





580 - Differential Sun Gear to Differential Housing Bearing Assembly

581 - Final Drive Retainer

582 - Differential Carrier Assembly

583 - Final Drive Pinion Pin

584 - Final Drive Inner and Outer Washer

585 - Final Drive Roller

586 - Pinion Final Drive Gear

587 - Front Differential Pinion Gear Shaft

588 - Front Differential Pinion Gear Shaft Pin

589 - Front Differential Pinion Gear Thrust Washer

590 - Front Differential Pinion Gear

591 - Front Differential Side Gear Thrust Washer

592 - Front Differential Side Gear

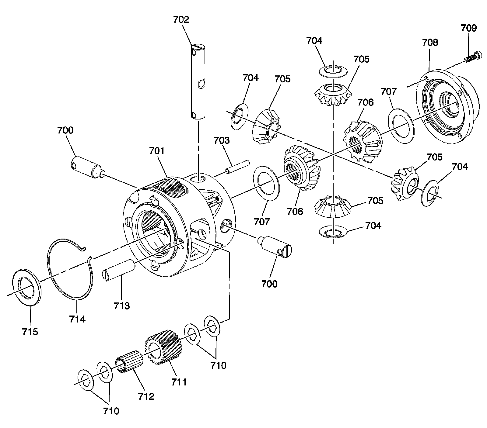
Front Differential Carrier Assembly (4 Pinion)





700 - Front Differential Pinion Gear Shaft

701 - Differential Carrier Assembly

702 - Front Differential Pinion Gear Shaft

703 - Front Differential Pinion Gear Shaft

704 - Front Differential Pinion Thrust Washer

705 - Front Differential Pinion Gear

706 - Front Differential Side Gear

707 - Front Differential Side Gear Thrust Washer

708 - Front Differential Carrier Cover

709 - Front Differential Carrier Cover Bolts

710 - Front Differential Pinion Gear Shaft Washer

711 - Front Differential Drive Pinion Gear

712 - Front Differential Carrier Pinion Gear Bearing Rollers

713 - Front Differential Pinion Gear Shaft Pin

714 - Front Differential Pinion Gear Shaft Retainer

715 - Front Differential Bearing

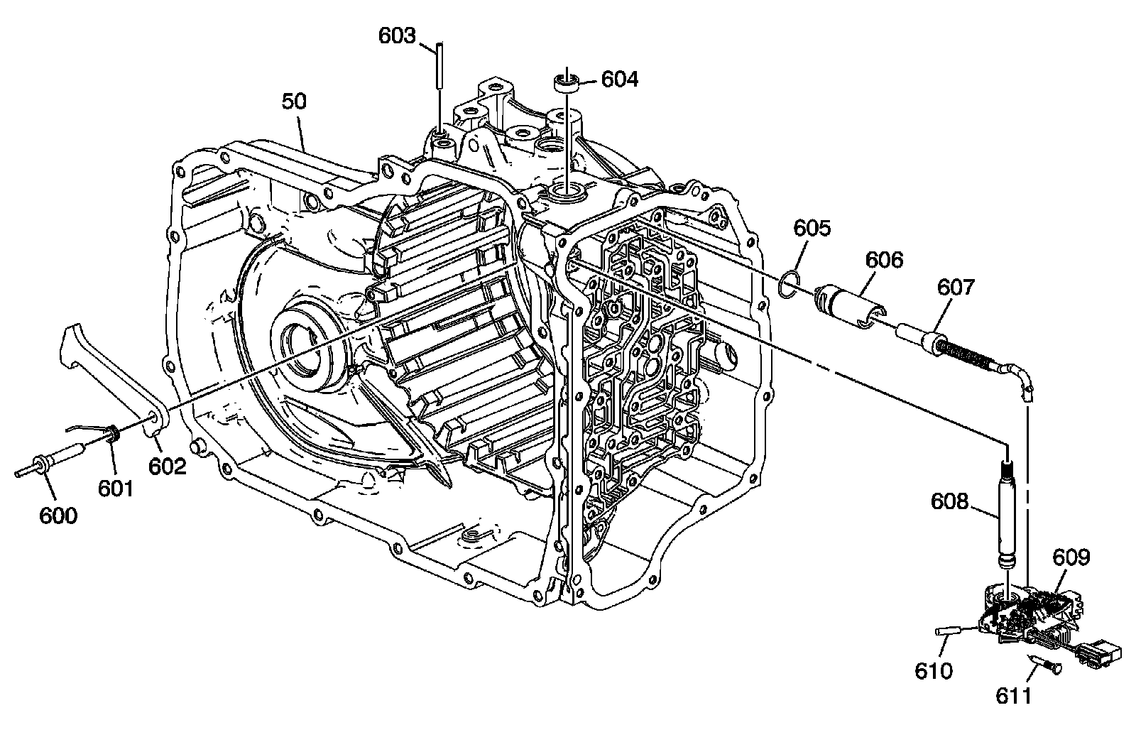
Park System Components





50 - A/Trans Case

600 - Park Pawl Shaft

601 - Park Pawl Spring

602 - Park Pawl

603 - Park Pawl Actuator Guide Pin

604 - Manual Shift Shaft Seal

605 - Park Pawl Actuator Guide Seal

606 - Park Pawl Actuator Guide

607 - Park Pawl Actuator Assembly

608 - Manual Shift Detent Lever Shaft

609 - Manual Shift Detent (w/Shaft Position Switch) Lever Assembly

610 - Manual Shift Detent Lever Pin

611 - Manual Shift Shaft Pin