lemon-mirror:
Home >> Buick >> 2009 >> LaCrosse V6-3.8L >> Repair and Diagnosis >> Locations >> Component Locations >> Instrument Panel/Center Console Component Views

Instrument Panel/Center Console Component Views




Instrument Panel/Center Console Component Views

Instrument Panel Overview




1 - Multifunction Switch - I/P (Exterior Lamps)
2 - Multifunction Switch - I/P (Interior Lamps)
3 - Instrument Panel Cluster (IPC)
4 - Automatic Transmission Shift Lock Control Solenoid (without D55)
5 - Traction Control Switch (Part of Driver information Center (DIC) Switch)
6 - Hazard Switch (Part of Driver information Center (DIC) Switch)
7 - Sunload Sensor (CJ2)
8 - Ambient Light Sensor (C67)
9 - Driver Information Center (DIC) Switch
10 - Radio
11 - Inflatable Restraint I/P Module
12 - I/P Compartment Lamp Switch
13 - HVAC Control Module
14 - Heated Seat Switch - Passenger (Part of HVAC Control Module) (KA1)
15 - Cigar Lighter
16 - Heated Seat Switch - Driver (Part of HVAC Control Module) (KA1)
17 - Air Temperature Sensor - Inside (CJ2)
18 - Data Link Connector (DLC)
19 - Ignition Switch
20 - Steering Wheel Control Switch - Right (UK3)
21 - Inflatable Restraint Steering Wheel Module
22 - Steering Wheel Control Switch - Left (UK3)
23 - Turn Signal/Multifunction Switch

Behind the I/P Components




1 - I/P Compartment Lamp Switch
2 - HVAC Control Module
3 - Radio
4 - Air Temperature Sensor - Inside (CJ2)
5 - Steering Wheel
6 - Instrument Panel Cluster (IPC)
7 - Body Control Module (BCM)
8 - Steering Angle Sensor (JL4)
9 - Vehicle Communication Interface Module (VCIM) (UE1)
10 - Cigar Lighter
11 - Fuse Block - I/P

Left Front of the Passenger Components




1 - Ignition Switch
2 - Theft Deterrent Module (TDM)
3 - Ignition lock Cylinder Control Actuator (D55)

Left Side I/P Components




1 - Instrument Panel
2 - I/P Courtesy Lamp - Left

Right Side I/P Components




1 - Instrument Panel
2 - Fuse Block - I/P
3 - I/P Courtesy Lamp - Right

Center of I/P Components




1 - Air Temperature Sensor - Inside (CJ2)
2 - Air Temperature Sensor - Upper Left (CJ2)
3 - Air Temperature Sensor - Upper Right (CJ2)
4 - Air Temperature Sensor - Lower Right (CJ2)
5 - Air Temperature Sensor - Lower Left (CJ2)
6 - Recirculation Actuator
7 - Blower Motor
8 - Blower Motor Control Module
9 - Air Temperature Actuator - Right (CJ2) or Air Temperature Actuator (CJ2)
10 - Mode Actuator
11 - HVAC Control Module
12 - Air Temperature Actuator - Left (CJ2)

Left Kick Panel Components




1 - G202
2 - G200
3 - Data Link Connector (DLC)
4 - Steering Column

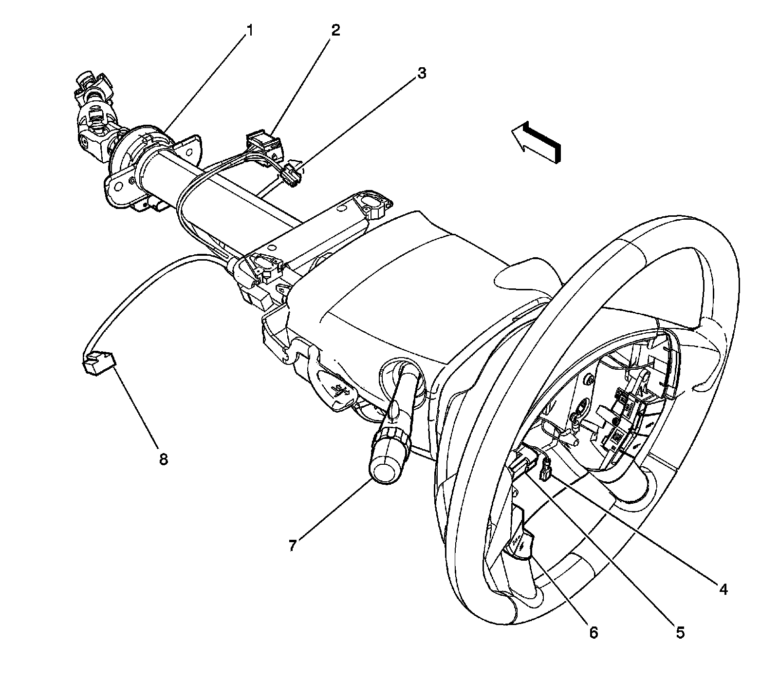
Steering Column Components




1 - Steering Angle Sensor (JL4)
2 - X201
3 - Automatic Transmission Shift Lock Control Solenoid Connector (without D55)
4 - Horn Switch Connector
5 - Inflatable Restraint Steering Wheel Module Coil X5 Connector
6 - Steering Wheel Control Switch - Left (UK3)
7 - Turn Signal/Multifunction Switch
8 - Body Control Module (BCM) X3 Connector

Center Console Components 1 of 2 (D55)




1 - Automatic Transmission Shift Lock Control Solenoid
2 - Automatic Transmission Shift Lever Position Indicator
3 - X341
4 - X340

Center Console Components 2 of 2 (D55)




1 - Accessory Power Outlet
2 - X340

Lower Left Footwell Components 1 of 2




1 - Park Brake Switch

Lower Left Footwell Components 2 of 2




1 - Accelerator Pedal Position (APP) Sensor
2 - Brake Pedal Position (BPP) Sensor